摘要:海军潜艇学院2026年博士研究生招生简章已发布,下面小编为大家整理了详细内容,2026有报考需求的同学可以来了解下。
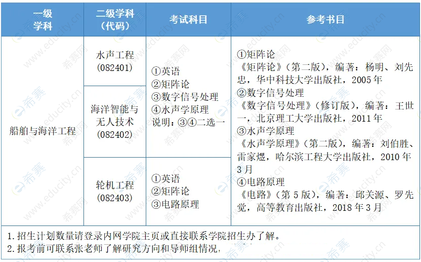
一、招生专业

二、报考条件
(一)符合国家和军队研究生招生规定的军队在职军官、军队院校和科研机构直读应届硕士毕业生、文职人员。
(二)在职人员报考一般应当具有3年以上岗位任职经历(截至2026年9月1日),现职军官衔级时间小于衔级最高年限6年且年龄小于服役最高年龄6岁以上(截至2025年9月1日)。
(三)报考人员应当取得研究生学历和硕士学位,军队单位应届硕士毕业生在博士录取前须取得研究生学历和硕士学位。
(四)在职军官填写《军队在职军官报考研究生推荐审批表》,文职人员填写《军队文职人员报考研究生推荐审批表》,按军官、文职人员晋升任用批准权限审批,依托信息系统,逐级报上级政治部门备案。应届毕业生填写《应届毕业生报考研究生推荐审批表》,由所在院校人力资源部门审批。
(五)报考人员身心健康,身体条件符合《军队选拔军官和文职人员体格检查标准》相关要求。
三、报名方式
报名时间:2025年10月16日至10月24日。
报名地点:山东省青岛市李沧区金水路1号,海军潜艇学院招生工作办公室。
提交材料:
①身份证和军人证件复印件;
②硕士学历、学位证书复印件(军队院校应届生入学前补交),学信网学历认证报告(或毕业院校开具的学历证明);
③报考研究生推荐审批表原件;
④2名专家的《博士报名考试专家推荐书》原件;
⑤《报考攻读博士学位研究生登记表》原件;
⑥一寸免冠军装证件照片(红底)4张。
四、考试时间及地点
2025年11月中下旬,地点位学院青台山院区,具体安排和要求另行通知。
五、学院简介
海军潜艇学院地处美丽的海滨城市青岛,创建于1953年8月,是我国培养潜艇、防险救生和水下新质作战力量等人才的兵种指挥类高等教育院校,是军队新型作战力量扶持建设院校。
建院以来,学院为部队培养输送了一大批军事指挥和专业技术人才,120余名毕业学员成长为共和国将军。学院1990年获得硕士学位授予权,2002年被批准为全军首批军事硕士专业学位教育试点院校,2003年获得博士学位授予权,2009年建成“战术学”“船舶与海洋工程”博士后科研流动站。学院现有“船舶与海洋工程”(博士、硕士)、“军兵种作战学”(硕士)2个一级学科和“军兵种作战指挥”(硕士)、“后勤与装备保障”(硕士)2个专业类别招收研究生。
学院主院区占地1600亩,教学装备、模拟训练系统完备,拥有军队重点实验室、大型综合训练中心、海上训练场、潜水训练馆和综合体训馆,校园网主干速率达万兆,网络终端覆盖所有教学、办公和学员生活场所,学院图书馆馆藏丰富,信息资源丰富。学院与中国海洋大学等20余家军地高校和科研单位建立了战略合作关系,与青岛海洋科学与技术国家实验室等多个军地机构组成联合实验室、创新基地和教学实践基地。
原文链接:https://mp.weixin.qq.com/s/6JQU_2ba-traMSFVk-xigA
扫码进入小程序>>> 博士报名条件查询
| 扫码添加课程顾问>>> 考博英语题型咨询
|
备考资料:考博英语高频词汇丨考博英语各院校考情分析丨120+院校考博英语真题(中科院、社科院、央美等)
| 课程名称 | 课程价格 | 有效期 | 课程链接 |
| 2026年博士招生简章汇总 | 免费 | 永久 | 立即查看 |
120+院校历年考博英语真题![]() | 免费 | 365天 | 免费领取 |
考博英语各题型新手入门指导课![]() | 免费 | 365天 | 免费领取 |
2026考博英语高频词汇![]() | 免费 | 365天 | 免费领取 |
考博英语各院校考情分析合集![]() | 免费 | 30天 | 点击试听 |
考博上岸学员备考经验分享![]() | 免费 | 365天 | 点击试听 |
| 个性化备考指导课程(小白入门) | 免费 | 365天 | 点击试听 |
| 考博英语各题型解题技巧课合集 | 免费 | 365天 | 点击试听 |
| 决胜博士之路:英语备考全攻略 | 免费 | 365天 | 点击试听 |
| 考博英语-中译英破题妙招 | 免费 | 365天 | 点击试听 |
| 考博英语-中译英突破命题核心 | 免费 | 365天 | 点击试听 |
| 考博英语中译英之句式选择 | 免费 | 365天 | 点击试听 |
| 考博英语英译中之定语从句的翻译技巧 | 免费 | 365天 | 点击试听 |
| 长难句与阅读双管齐下 | 免费 | 365天 | 点击试听 |
| 考博英语-写作预测复盘公开课 | 免费 | 365天 | 点击试听 |
| 通用考博4000+词汇朗读视频教程 | 免费 | 365天 | 点击试听 |
| 更多考博英语课程请点击查看 | |||
考博英语备考资料免费领取
去领取

根据120+院校真题,整理出考博英语历年真题和模拟试题训练,助力快速备考。
专注在线职业教育24年