摘要:机械工程学硕:一志愿录取人数38、62、66人,复试人数46、80、78人,复试比例1.2左右,录取最低分318、349、326分 机械工程专硕近三年一志愿录取92、97、92人,复试人数118、127、110人
华中科技大学作为知名985大学,在业界享有很高声誉,人们常说交一年学费、学两个人的课程、交三个人的作业,说的就是华中科大,学校学习氛围好、课程排的明明白白,孩子在学习能够学好知识,很多人好奇读研选择华中科大怎么样?本期说说华中科技大学26考研核心数据。
01
华中科技大学的好专业
华中科技大学目前学科评估达到B+的达到33个,其中A+顶级学科有4个,分别是机械工程、光学工程、生物医学工程和公共卫生与预防医学,其他的电气工程、计算机、动力工程及热物理、控制科学与工程、物理学也达到A类,是一家工科为主,理科、医学、文科皆有所成就的学校。

02
华中科技大学26考研数据变化
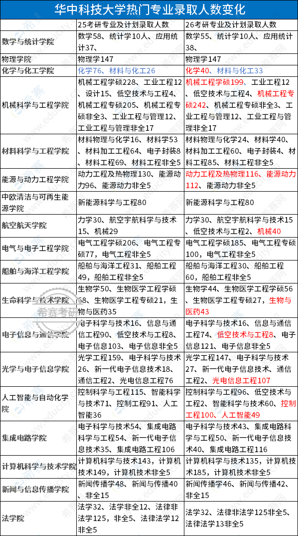
1、从总招生人数看
26考研招生计划录取7500名,其中全日制6350名,非全1150名,相对25考研录取7300名而言,整体扩招200名,全日制6100元,增加250人,整体上小幅扩招。
2、从热门专业录取人数看
华中科大热门专业既有扩招也有缩招情况,具体来说变化比较大的有:

化学与化工学院的化学专业,26考研计划录取40人,25录取76人,减少36人;
机械科学与工程学院:机械工程学硕录取199,比去年减少29人;机械专硕进行了扩招由去年205人增加到242人,增加37人。
材料学院,材料工程今年计划录取85个全日制考生,增加17人;能源与动力工程学院针对能源动力专硕,录取112,比去年96人增加14人。
电气与电子工程学院:电气工程学硕从206降至185,电气专硕有计划录取77人增加到100人;
计算机科学与技术减少8人,计算机技术增加39人,达到185人。
可以明显看到华中科大减少了部分专业学硕录取数量,增加了专硕录取人数。(图片中录取数据含推免生)
03
华中科技大学热门专业近三年录取难度
机械工程学硕:一志愿录取人数38、62、66人,复试人数46、80、78人,复试比例1.2左右,录取最低分318、349、326分
机械工程专硕近三年一志愿录取92、97、92人,复试人数118、127、110人,复试比例1.2-1.31之间,录取最低分315、347、328分
计算机技术近三年一志愿录取130、95、108人,复试人数212、160、149人,复试比例1.38-1.68之间,复试比例比较高,录取最低分345、356、319,专硕也考11408。
电气工程专硕近三年一志愿录取50、84、95人,复试人数71、86、97,复试比例1.02-1.42之间,近两年复试比例近乎1:1,录取最低分376、301、300分。专业课考电气科学基础,这个专业课存在一定的压分,去年97人参加复试,专业课二110分以上的只有5个人,且只有一个人125分。
个人可以把今年计划录取人数,去掉推免生以后,就是计划统考人数,对比去年人数,如果缩招,在报名人数不变的情况下,那么录取分数应该会提高,反之则会下降。
长按识别进入小程序>>> 1分钟考研精准择校
| 长按识别进入小程序>>> 考研数学历年真题及强化题在线做题
|

考研备考资料免费领取
去领取
专注在线职业教育25年