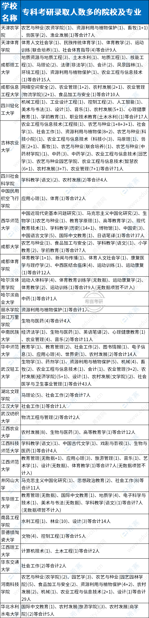
摘要:专科考研可以报的学校有哪些?三类院校,比如天津农学院、天津体育学院、成都理工大学、成都信息工程大学、四川轻化工大学、华中师大等,像吉林农业大学,农艺与种业、资源利用与植物保护、中药、中药学等专科上岸71人,下面图表中列举了一部分。
目前专科考研,面临报考限制、复试两大难题,能够考研上岸,经历的困难相对比较多,本期说下专科考研可以报的学校有哪些?
一、专科考研的两大难题
1、报考限制
专科报考前一定要看下招生简章里面报考要求描述,常见针对专科生的限制有:
a、四级过425分,意味着四级没过不接受报考;
b、修过本科相关的3-8门主干课程,要打印课程表学校盖章,发给目标院校研究生办公室确认,同意才能报,这个条件意味着不接受跨专业考试。
c、以第一或第二作者发过相关论文,有的院校真正要求是核心期刊发文。
d、临床医学、护理专业,几乎99.99%的院校要求本科才能报,意味着要走专升本以后,才能报考。
这些要求里面最难的是核心期刊发文,别说专科生,大学教授发一篇核心期刊论文都非常难。当前很多985院校报考要求里面没有专科相关介绍,意味着不接受报考,比如中南大学。
2、复试面试
目前考研很多院校复试分值占总分30%-50%,尤其是工科很多学校都是复试占50%,面试分值很高,专业面试特别考验专业基础和临场心理素质,专业面试没有回答出来,拿低分更容易被淘汰,这也是我之前一直强调的专科考研不要轻易跨考,跨考专业面试时更容易出问题。
二、专科考研可以报的学校有哪些?
专科考研可以报的学校专门进行分类,按照难度,分为三种:
第一种:过去有很多专科生已经考上的,这种院校一般报考限制少,复试区别对待专科生的概率小,难度最小。
查不同院校录取数据可以看看:
比如:天津农学院、天津体育学院、成都理工大学、成都信息工程大学、四川轻化工大学、华中师大等,像吉林农业大学,农艺与种业、资源利用与植物保护、中药、中药学等专科上岸71人,下面图表中列举了一部分。

第二种:报考限制比较少的,这种211和985大学比较多,凭个人实力去报考即可:

第三种:无视报考歧视的院校,个人过了四六级、专业课程符合,甚至有发表论文,目前绝大多少院校都符合要求。
三、专科考研上岸的心得
1、没有科研成果或专利、没有发论文,也没有竞赛获奖情况,尽量不要选复试分值占50%或复试要求做PPT的院校,复试要做PPT介绍个人学习成果的,都是特别看绩点的,没有相关成果很容易被刷。
2、专业课是自主命题的院校,上年有调剂或录取分低的,慎重选择,这种分数都是一年高一点低,第一年录取350分,第二年录取310分,第三年大概率回到350分。原因是上年分数低,第二年很多人抄底,成为火爆硕士点,分数又会暴涨,一般要看三年数据。
3、普通专科生,成绩不是很突出,可以考虑专业突出的双非院校,很多录取分数低,有调剂,分值波动小,关键是就业率高,企业认可,具体可以看这篇文章:《考研最好的50所双非院校》
长按识别进入小程序>>> 1分钟考研精准择校
| 长按识别进入小程序>>> 考研数学历年真题及强化题在线做题
|

考研备考资料免费领取
去领取
专注在线职业教育25年