26考研复试口语和专业面试模板

计算机技术085404 责任编辑:储茂盛 2026-03-02

唐老师

考研计划定制

加我微信
距离2024计算机技术085404考试,还有
  • 0
  • 0
  • 0

摘要:26考研复试口语和专业面试模板,涉及英语口语、英语自由提问和专业面试,遇到不会答的问题,可以按照模板回复

今天可以考研查分了,国家线一般下午出来,考研一志愿复试或调剂复试,想要拿高分防止被逆袭,小编把当年考研备考过程中心得,毫不保留的分享给大家。

复试无非是英语口语、专业笔试、专业面试三个考试科目,逐个来分析:
一、英语考试
分为英语口语和英语自由提问,占复试成绩不超过30%,每天早晨背诵演示,流利即可,不容易丢分,注意有的院校给个段落让学生翻译,或者给专业英语名词翻译,这种难度陡增;
1、英语口语:直接背模板
2、英语自由提问:常见9个问题模板

二、专业笔试
一般院校会指定参考书,按照初试思路划知识点,整理笔记,背诵知识点、公式或做练习题,计算机类没有笔试,有上机的机考。复试参考书看上年的复试细则或考研专业目录里面会有:笔试不是过家家,很多985院校每年都有高分考生大意失荆州,因为笔试不合格直接淘汰,如兰州大学复试成绩,不少学生低于60分被不予录取:
图片
注意:如果文科,比如新闻、汉语言文学、中国语言文学等专业,对个人文字水平要求很高,很多学院对笔杆子更看重,甚至比面试更重要,不可小视。
三、专业面试

面试分值占复试50%以上,对成绩排名影响大,考察学生综合素质是否具备科研潜力,时间20分钟,网上不少博主说面试会做压力面试,问诸如为啥报考我们学校?复试不能录取怎么办?复试尤其是理工科基本不可能问这种无厘头的问题,闻所未闻。

专业面试题有两类:
一种是简答题,了解概念、人物、行业热点,理工科还会问到项目的具体应用;
一种就是简历项目:大学四年做了什么、看过什么书或最喜欢的一门课?用过什么软件得过什么成果,老师看看你能解决什么问题。

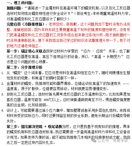
简答题没有标准答案,要么问到熟悉的问题,轻松应对,这种概率很小;要么问到一知半解问题,这时候切忌沉默、不懂装懂、答非所问,记住一个完整的分析和推理的答题模板:

先坦诚答不出来,从已知知识点出发、分布推理、提出答案、结尾请教,看个模板:

图片

另外看下文科类答题模板:

图片

写在最后:考研复试高校备考,一是有方向,也就是手握往年真题,知道一般考察形式,下面有相关资料;二是能重复,把普通的事重复做,把重复的事认真做,口语模板和专业基础知识反复背,日拱一卒,功不唐捐。
图片

想要了解一志愿院校和调剂院校信息,可以用下面工具:


长按识别进入小程序>>>

1分钟考研精准择校

储择校.png

长按识别进入小程序>>>

考研数学历年真题及强化题在线做题

储数学.png

image.png

更多资料
更多课程
更多真题
温馨提示:因考试政策、内容不断变化与调整,本网站提供的以上信息仅供参考,如有异议,请考生以权威部门公布的内容为准!

考研备考资料免费领取

去领取

备考必读

大数据智能择校,海量院校,一键查询

一对一免费咨询,获取个性化建议,精准解决择校难题

距离考试还有
  • 0
  • 0
  • 0
!
咨询在线老师!