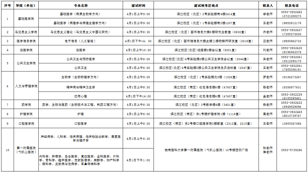
摘要:一志愿考生复试时间和地点安排表

注意事项:
1.考试期间禁止考生携带手机等通讯设备进入现场,否则按违反考场规定处理。
2.考生须携带身份证和准考证提前30分钟到达候考区,超过规定时间到达视为放弃参加复试。其中复试地点在第一附属医院(弋矶山医院)上午复试的考生请提前60分钟到达候考区,下午复试的考生请提前90分钟到达候考区。
3.考生复试结束后,未经监考老师或管理人员同意不得离开;因部分专业复试时间较长,建议考生自带水杯和食物。
4.皖南医科大学滨江校区(北区)地址:安徽省芜湖市弋江区文昌西路22号;
皖南医科大学滨江校区(南区)地址:安徽省芜湖市弋江区漳河路与文津西路交叉口西北320米;
皖南医科大学第一附属医院地址:安徽省芜湖市镜湖区赭山西路2号。
皖南医科大学研究生学院
2026年3月31日
考研备考资料免费领取
去领取
专注在线职业教育25年