摘要:为方便广大教师资格面试考生考试,小编特整理了2017上半年教师资格证面试真题及解析:小学数学(第二批)。
为方便广大教师资格面试考生考试,小编特整理了2017上半年教师资格证面试真题及解析:小学数学(第二批)。
2017上半年教师资格证面试真题及解析:小学数学(第二批)
>>2017上半年教师资格证面试真题及答案解析汇总(各科目)
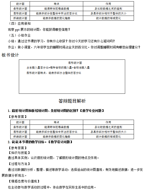
小学数学教师资格证面试真题--扇形统计图
一、考题



教师资格备考资料免费领取
去领取
专注在线职业教育25年