从文艺复兴到19世纪前半叶,学前教育研究方法的发展处于( )。
A
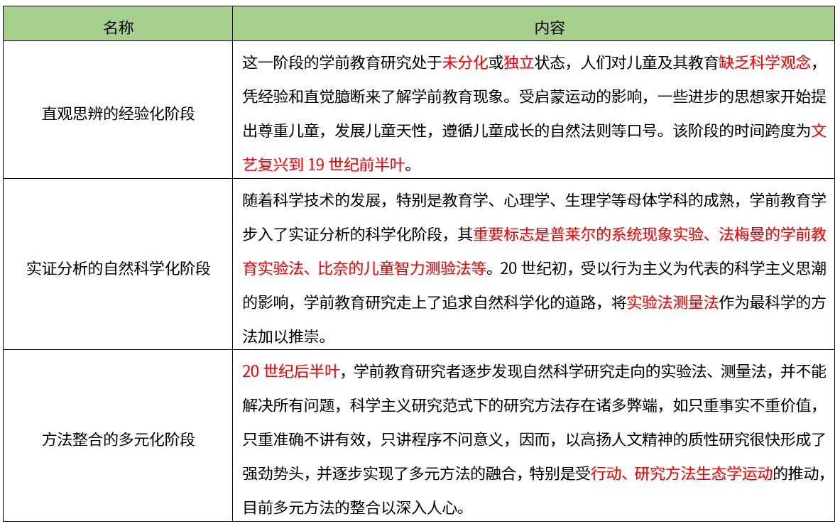
【考点】本题考查幼儿园教师应做什么样的研究-幼儿园教师适宜的研究方法-方法演进中的幼儿园教师研究【解析】直观思辨的经验化阶段。这一阶段的学前教育研究处于未分化或独立状态,人们对儿童及其教育缺乏科学观念,凭经验和直觉臆断来了解学前教育现象。受启蒙运动的影响,一些进步的思想家开始提出尊重儿童,发展儿童天性,遵循儿童成长的自然法则等口号。该阶段的时间跨度为文艺复兴到19世纪前半叶。故本题选A。【希赛点拨】
扫描微信二维码,添加您的专属老师为好友
您在考试中遇到任何问题,老师都会帮您解答
您希望我们通过哪种方式与您联系?
您已选择电话/微信/QQ的联系方式,课程顾问会尽快联系您!
您已选择微信联系方式,课程顾问会尽快添加您的微信,请您确认通过!
您已选择QQ联系方式,课程顾问会尽快添加您的QQ,请您确认通过!
您已选择电话联系方式,课程顾问会尽快联系您!
您已选择“不联系”,课程顾问不会主动联系您。如果后续您有需求,可以在个人中心主动添加销售微信或拨打客服电话:400-111-9811