摘要:中国注册会计师协会公布了注册会计师全国统一考试应考人员考场守则,相关人员应严格遵守考场秩序,请仔细阅读下文。
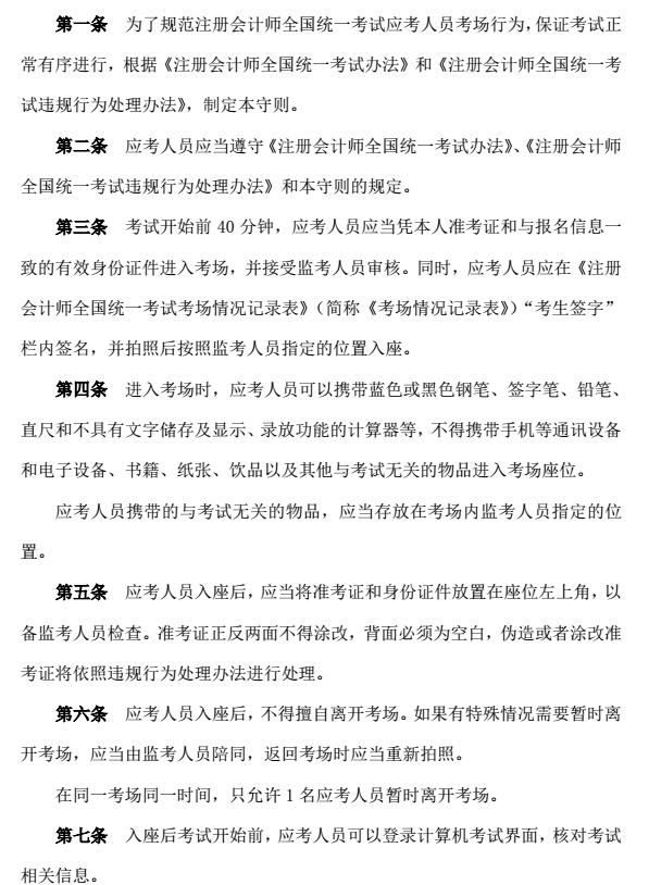
注册会计师全国统一考试应考人员考场守则
相关阅读:
2018年注册会计师考试时间(专业+综合阶段)
2018年注册会计师考试题型、题量、分值汇总(各科目)
2014-2017年注册会计师考试真题及答案汇总(各科目)
各省市2018年注册会计师考试考区知识点安排
免费试学
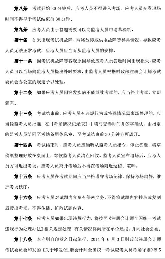
注册会计师备考资料免费领取
去领取
共收录117.93万道题 已有25.02万小伙伴参与做题
2014-2021年真题汇总
2022年注册会计师考试大纲汇总
经济法精讲班视频教程
售后投诉:156-1612-8671
您还不是该课程的学员,无法下载哦~点击下方立即学习,即可下载更多专享资料
您希望我们通过哪种方式与您联系?
您已选择电话/微信/QQ的联系方式,课程顾问会尽快联系您!
您已选择微信联系方式,课程顾问会尽快添加您的微信,请您确认通过!
您已选择QQ联系方式,课程顾问会尽快添加您的QQ,请您确认通过!
您已选择电话联系方式,课程顾问会尽快联系您!
您已选择“不联系”,课程顾问不会主动联系您。如果后续您有需求,可以在个人中心主动添加销售微信或拨打客服电话:400-111-9811