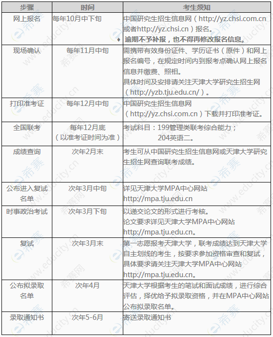
摘要:天津大学MPA公共管理硕士报名流程包括网上报名和现场确认两个环节。考生在报名前应认真阅读报名要求相关信息,按学校公布的报考流程提交信息,以免错填漏填,造成报考失败或录取失败等情况发生。
2020年天津大学硕士研究生报考流程如下所示:

公共管理MPA备考资料免费领取
去领取

3分钟匹配目标院校,覆盖院校1031所,多档次院校分析
专注在线职业教育25年