摘要:福建农林大学2026年公共管理硕士(MPA)专业学位研究生招生简章已发布,下面小编为大家整理了详细内容,2026有报考需求的同学可以来了解下。
福建农林大学坐落于福建省省会福州市,是一所以农林科学、生命科学为优势和特色,多学科协调发展的省属重点大学,是农业农村部与福建省人民政府共建高校、国家林业和草原局与福建省人民政府共建高校,是福建省高水平大学建设高校、福建省一流大学建设高校、福建省“双一流”建设A类高校。
日前,给福建农林大学全体师生回信,勉励我校继续深耕“三农”,发挥特色优势,不断提高办学治校水平,努力培养更多高素质农林人才,把更多好技术送到田间地头,为推进乡村振兴、建设农业强国作出更大贡献。回信充分体现了对福建农林广大师生和学校建设发展的深切关怀,为学校服务支撑中国式现代化建设,全面建成农林特色鲜明的全国“双一流”大学注入了磅礴伟力、指明了前进方向,提供了根本遵循。
福建农林大学于2010年获批公共管理硕士(MPA)专业学位授权点,是全国第五批创办MPA专业学位教育院校。办学十多年来,公共管理与法学院(公益慈善学院)和MPA教育中心围绕立德树人根本任务和“时代创新先锋、地方治理专才”育人目标,秉持“立德固本、成人成己”院训,坚守“善治之道、奉公尊法”理念,基于福建省重点学科、福建省“双一流”建设高原学科公共管理学学科基础,管理学、政治学、法学、社会学、经济学等学科背景多元的高学历高素质师资队伍,自然资源部等11个省部级科研平台和全国公共管理案例中心福州分中心、省研究生教育创新基地等教学实践平台,已累计培养毕业MPA研究生近1500人,积极为党和国家输送公共管理高层次应用型人才。
福建农林大学MPA教育坚持走内涵式高质量发展道路,努力打造“福农优硕MPA”品牌。突出专业学位教育应用性强的特点,采用多元、互动的教学方式,综合运用讲授、研究、案例分析、体验、模拟等多种教学方法。实行“校内外双导师+学术型硕士学术伙伴”培养模式,自设MPA研究生奖学金,激励学生勤奋学习、积极进取。定期举办“海峡公管讲坛”“双周学术沙龙”等特色学术活动和面向实践场景的“上下店实务讲堂”等特色教学活动,打造兼具学理性、前沿性、实践性的学术交流平台。借助政产学研用合作基地、村(居)固定观察点等,组织学生开展集中社会实践,培养学生运用公共管理理论和方法观察公共管理实践、解决实际问题的能力。充分利用学校资源,开设《茶艺品鉴》《插花艺术》《羽毛球》《乒乓球》等美育体育选修课,提高学生综合素养。
现有MPA研究生导师55人,校外行业导师32人,省优秀硕士研究生导师团队2支。其中享受国务院政府特殊津贴专家、入选中宣部高端智库专家、国家第六批“林草科技创新领军人才”计划、福建省优秀人才“百人计划”文化名家、省百千万人才工程人选、省B类C类人才、省“雏鹰计划”青年拔尖人才等一批高层次人才35人次,以及获全国MPA优秀教师、省教学名师、省优秀教师、省师德标兵等荣誉称号多人。教师获得省级研究生教学成果奖一等奖1项、二等奖2项,入选教育部学位与研究生教育发展中心主题案例2项,入选中国专业学位(公共管理)教学案例中心案例库40篇(入库数量居全国院校前列)。学生获第七届全国公共管理硕士(MPA)优秀学位论文1篇,中国研究生公共管理案例大赛二等奖2项、三等奖1项、优秀奖10项。
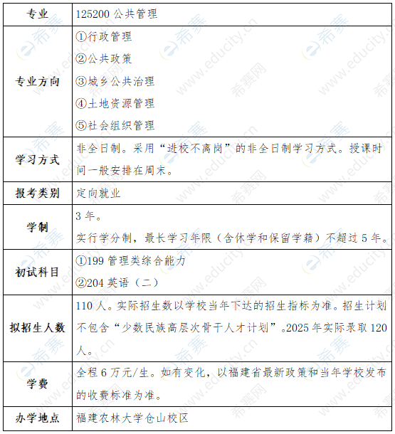
一、招生信息

二、报考条件
(一)中华人民共和国公民。
(二)拥护中国共产党的领导,遵纪守法,品德良好。
(三)身体健康状况符合国家和我校规定的体检要求。
(四)大学本科毕业后有3年及以上工作经验,或获得硕士、博士研究生学历或学位后有2年及以上工作经验,或获得国家承认的高职(专科)毕业学历或大学本科结业后有5年及以上工作经验。以同等学力身份报考的考生,在复试资格审查时提交相应材料,资格审查不合格者不予参加复试。同等学力考生还需满足以下报考条件:
1.已修过与报考专业有关的6门(含)以上的本科专业课程,且成绩合格,须提供授课单位教务部门盖章的成绩证明。
2.具有CET、GMAT、TOEFL、IELTS、GRE、PETS等相关英语水平证明,且考试成绩达到满分的60%及以上,须提供证书或成绩单。
(五)我院公共管理硕士(MPA)只招收非全日制定向考生。
三、报名程序
报名包括网上报名和网上确认两个阶段。所有考生均须在规定的时间内参加网上报名和网上确认,签署《考生诚信考试承诺书》并遵守相关约定,并在网上确认网报信息和采集本人图像等相关电子信息,同时按规定缴纳报考费。逾期不得补办。
考生应选择工作所在地或户籍所在地省级教育招生考试机构指定的报考点报名。
(一)网上报名:报考我院2026年硕士研究生一律采取网上报名。相关工作安排由各省级教育招生考试机构确定并公布。
1.预报名时间:2025年10月10日至10月13日,每日9:00-22:00。
2.正式报名时间:2025年10月16日至10月27日,每日9:00-22:00。
3.注意事项
(1)考生应在规定时间登录“中国研究生招生信息网”(网址:https://yz.chsi.com.cn)浏览报考须知,并按省级教育招生考试机构、报考点以及报考招生单位的网上公告要求报名。报名期间,考生可自行修改网上报名信息或重新填报报名信息,但每位考生只能保留一条有效报名信息。逾期不得修改报名信息。
(2)考生要准确填写个人信息,务必认真校对姓名、身份证号码、学历证书号码等重要信息,通讯地址、联系电话必须详细、准确,且在2026年6月底前有效。对本人所受奖惩情况要如实填写,特别是要如实填写在参加普通和成人高等学校招生考试、全国硕士研究生招生考试、高等教育自学考试等国家教育考试过程中因违规、作弊所受处罚情况。对弄虚作假者,将按相关文件严肃处理。
(3)网上报名结束后,考生须记住网上报名生成的报名号、用户名和密码,《报名登记表》请考生妥善保存。报名具体办法如有不明之处,可直接咨询各地市招生办。
(4)报名期间将对考生学历(学籍)信息进行网上校验,考生可上网查看学历(学籍)校验结果。考生可在报名前或报名期间自行登录“中国高等教育学生信息网”(网址:https://www.chsi.com.cn)查询本人学历(学籍)信息。
未通过学历(学籍)校验的考生应在规定时间内按要求完成学历(学籍)校验。
(5)报考“退役大学生士兵”专项硕士研究生招生计划的考生,应为高校学生应征入伍退出现役,且符合硕士研究生报考条件者〔高校学生指全日制普通本专科(含高职)、研究生、第二学士学位的应(往)届毕业生、在校生和入学新生,以及成人高校招收的普通本专科(含高职)应(往)届毕业生、在校生和入学新生,下同〕。考生报名时应当选择填报退役大学生士兵专项计划,并按要求填报本人入伍前的入学信息以及入伍、退役等相关信息,复试前须向招生单位提供《入伍批准书》和《退出现役证》(限士兵)进行复核。
(6)考生应认真了解并严格按照报考条件及相关政策要求选择填报志愿,准确填写个人网上报名信息并提供真实材料。因不符合报考条件及相关政策要求,或因网报信息填写错误、填报虚假信息等而造成后续不能现场确认、考试、复试或录取的,后果由考生本人承担。
(7)享受初试加分政策的考生(具体加分政策以教育部文件规定为准),须在网上报名时按要求填报相关信息,未按规定申报的,不享受相应照顾或加分政策。
(8)考生应当按规定缴纳报考费。
(9)考生应当认真了解并严格按照报考条件及相关政策要求填报志愿并选择报考点。考生网上报名成功后,应通过定期查阅省级教育招生考试机构、报考点、招生单位官方网站等方式,主动了解考试安排要求等事项,积极配合完成相关工作。
(二)网上确认要求
报考点网上确认要求,请查看所选报考点公布的网上确认须知。
四、初试
(一)考生应当在考前10天左右,凭网报用户名和密码登录“中国研究生招生信息网”自行下载打印《准考证》。《准考证》使用A4幅面白纸打印,正反两面在使用期间不得涂改或书写。
(二)考生凭下载打印的《准考证》及有效居民身份证参加初试和复试。
(三)初试日期和时间
初试方式均为笔试。
初试时间为2025年12月20日。其中,上午8:30—11:30,管理类综合能力;下午2:00—5:00,英语(二)。
五、复试
(一)教育部发布2026年全国硕士研究生招生考试考生进入复试的初试成绩基本要求后(福建省属于一区范围),我校将结合生源和招生计划等情况,确定硕士研究生考生进入复试的初试成绩基本要求。我校或学院将在网站上公布符合要求的参加复试人员名单。
(二)复试一般安排在2026年4月底前完成,复试办法将于复试前在我校研究生院和学院网页上公布,考生根据学院复试要求参加复试。
(三)报考我校公共管理硕士(MPA)专业学位的考生,在复试中需加试思想政治理论,成绩计入复试总成绩。
(四)以同等学力身份报考的考生,在复试中须加试两门与报考专业相关的本科主干课程,加试科目及要求详见学院复试前公布的复试方案。加试科目成绩不及格者,不予录取。
六、其他
(一)考生须在拟录取前签订《定向培养协议》。考生因报考硕士研究生与所在单位产生的问题由考生自行处理。若因此造成考生不能复试或无法被录取,我校不承担责任。
(二)体检要求,考生在复试前需提交具有二级甲等资质以上的医院体检报告(体检报告有效期以复试时间为准,三个月内有效)。体检项目包括:内科、外科、血压、视力、辨色力、听力、肝功能、血常规、尿常规、胸片。体检标准参照教育部印发的《普通高等学校招生体检工作指导意见》(教学〔2003〕3号)规定执行。体检不合格者,或无故未在规定时间内提交体检报告者,将取消拟录取资格。
(三)本简章涉及的政策若与教育部公布的研究生招生政策有出入,以教育部公布的政策为准。本简章未尽事宜,见《福建农林大学2026年硕士研究生招生简章》https://yjsy.fafu.edu.cn/52/f6/c3604a414454/page.htm。
(四)本简章由福建农林大学公共管理与法学院(公益慈善学院)负责解释。
原文链接:https://ggxy.fafu.edu.cn/53/e2/c7902a414690/page.htm
扫码查询>>> MPA报名条件查询
| 扫码查询>>> 扫码帮您选择2-3所院校
|
院校库:公共管理硕士(MPA)院校库
免费资料领取:MPA各地区院校信息汇总(含学制、学费)丨【提前面试】申请材料模板及常见面试问题汇总丨2017-2025近九年各科真题及详细解析
试题题库领取:
考研英语(二)历年真题题库丨数学历年真题题库丨逻辑历年真题题库
| 2026MPA备考课程汇总 | |||
| 课程名称 | 课程价格 | 有效期 | 课程链接 |
2026MPA百日决胜班![]() | 3280元 | 有效期至2026-04-01 | 立即查看 |
管理类联考优秀学员分享会![]() | 免费 | 365天 | 点击试听 |
| 2026英语二备考攻略 | 免费 | 365天 | 点击试听 |
| 2026数学备考攻略 | 免费 | 365天 | 点击试听 |
| 2026逻辑备考攻略 | 免费 | 365天 | 点击试听 |
| 2010-2024英语二15套真题讲解 | 99元 | 购买后365天 | 立即购买 |
| 2010-2025数学16套真题讲解 | 99元 | 购买后365天 | 立即购买 |
| 2010-2025逻辑16套真题讲解 | 99元 | 购买后365天 | 立即购买 |
| 更多MPA课程请点击查看 | |||
微信扫码直达>>> 2026MPA择校人工咨询
| |||
点击预约!MPA百日决胜班
公共管理MPA备考资料免费领取
去领取

3分钟匹配目标院校,覆盖院校1031所,多档次院校分析
专注在线职业教育24年