摘要:2016上半年系统集成项目管理工程师考试已经结束,2016年下半年开始将使用新版考试大纲和教材,希赛小编为大家整理了一些系统集成项目管理工程师教程知识点精讲,希望对大家有所帮助。
>>>>>希赛网改版上线5周年庆,感恩钜惠!全场买就减,较高立减500,还有1元秒杀,5折限时抢购,众多“豪”礼等你来享,进入抢购!
2016上半年系统集成项目管理工程师考试已经结束,2016年下半年开始将使用新版考试大纲和教材,希赛小编为大家整理了一些系统集成项目管理工程师教程知识点精讲,希望对大家有所帮助。
在管理标准方面,主要有《计算机软件配置管理计划规范》(GB/T 12505-1990)、《信息技术软件产品评价质量特性及其使用指南》(GB/T 16260-2006)、《计算机软件质量保证计划规范》(GB/T 12504-1990)和《计算机软件可靠性和可维护性管理》(GB/T 14394-2008)等四个标准。
1.GB/T 12505-1990
GB/T 12505-1990规定了在制订软件配置管理计划时应该遵循的统一的基本要求,适用于软件特别是重要软件的配置管理计划的制订工作。该规范给出了与配置管理有关的几个重要定义,分别列举如下:
(1)软件配置:指一个软件产品在软件生存周期各个阶段所产生的各种形式(机器可读或人工可读)和各种版本的文档、程序及其数据的集合。该集合中的每一个元素称为该软件产品软件配置中的一个配置项。
(2)功能基线:指在系统分析与软件定义阶段结束时,经过正式评审和批准的系统设计规格说明书中对待开发系统的规格说明;或是指经过项目委托单位和项目承办单位双方签字同意的协议书或合同中所规定的对待开发软件系统的规格说明;或是由下级申请经上级同意或直接由上级下达的项目任务书中所规定的对待开发软件系统的规格说明。功能基线是最初批准的功能配置标志。
(3)指派基线:指在软件需求分析阶段结束时,经过正式评审和批准的软件需求的规格说明。指派基线是最初批准的指派配置标志。
(4)产品基线:指在软件组装与系统测试阶段结束时,经过正式评审批准的有关所开发的软件产品的全部配置项的规格说明。产品基线是最初批准的产品配置标志。
(5)释放:指在软件生存周期的各个阶段结束时,由该阶段向下阶段提交该阶段产品的过程。其中,将系统集成与系统测试阶段结束时所获得的最终产品向用户提交的过程,也被称为交付。
GB/T 12505-1990指出,项目承办单位(或软件开发单位)中负责软件配置管理的机构或个人,必须制订软件配置管理计划。计划的封面必须标明计划名和该计划所属的项目名,并必须经项目委托单位和项目承办单位(或软件开发单位)的代表共同签字、批准。软件配置管理计划必须具有的内容如下:
(1)引言:包括目的、定义和缩写词、参考资料。
(2)管理:包括机构、任务、职责、接口控制、实现、适用的标准、条例和约定。
(3)软件配置管理活动:包括配置标识、配置控制、配置状态的记录和报告。
(4)工具、技术和方法。
(5)对供货单位的控制。供货单位是指软件销售单位、软件开发单位或软件子系统开发单位。
(6)记录的收集、维护和保存。
2.GB/T 16260-2006
GB/T 16260-2006分为四个部分,分别是GB/T 16260.1-2006、GB/T 16260.2-2006、GB/T 16260.3-2006和GB/T 16260.4-2006。GB/T 16260.1-2006中提出了软件生存周期中的质量模型,如图4-1所示。

图4-1软件生存周期中的质量
为满足软件质量要求而进行的软件产品评价是软件开发生存周期中的一个过程。软件产品质量可以通过测量内部属性(典型地是对中间产品的静态测度),也可以通过测量外部属性(典型地是通过测量代码执行时的行为),或者通过测量使用质量的属性来评价。目标就是使产品在指定的使用环境下具有所需的效用。过程质量有助于提高产品质量,而产品质量又有助于提高使用质量。
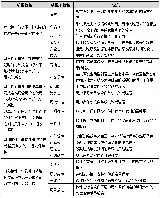
GB/T16260.1-2006定义了6个质量特性和21个质量子特性,它们以最小的重叠描述了软件质量。质量特性和质量子特性如表4-6所示。
表4-6质量特性和质量子特性

GB/T 16260.1-2006定义的特性适用于每一类软件,包括固件中的计算机程序和数据。这些特性为确定软件的质量需求和权衡软件产品的能力提供了一个框架。GB/T 16260.1-2006可供软件产品的开发者、需方、质量保证人员和独立评价者,特别是对确定和评价软件产品质量负责的人员使用。
3.GB/T 12504-1990
GB/T 12504-1990规定了在制定软件质量保证计划时应该遵循的统一的基本要求,适用于软件特别是重要软件的质量保证计划制订工作。该规范给出了与软件质量相关的一些定义,列举如下:
(1)软件质量:指软件产品中能满足给定需求的各种特性的综合。这些特性称作质量特性,它包括功能性、可靠性、易使用性、时间经济性、资源经济性、可维护性和可移植性等。
(2)质量保证:指为使软件产品达到规定需求所进行的一系列有计划的必要工作。
(3)验证:指在软件开发周期中的一个给定阶段的产品是否达到在上一阶段确立的需求的过程。
(4)确认:指在软件开发过程结束时对软件进行评价以确定它是否和软件需求相一致的过程。
(5)测试:指通过执行程序来有意识地发现程序中的设计错误和编码错误的过程。测试是验证和确认的手段之一。
GB/T 12504-1990指出,软件项目承办单位(或软件开发单位)中负责软件质量保证的机构或个人,必须制订软件质量保证计划,该计划应包括以下内容:
(1)引言:包括目的、定义和缩写词、参考资料等。
(2)管理:包括机构、任务、职责。
(3)文档。包括软件需求规格说明书、软件设计说明书、软件验证与确认计划、软件验证和确认报告、用户文档、项目实施计划、项目进展报告、项目开发各阶段的评审报告、项目开发总结。
(4)标准、条例和约定。
(5)评审和检查:包括软件需求评审、概要设计评审、详细设计评审、软件验证和确认评审、功能检查、物理检查、综合检查、管理评审。
(6)软件配置管理。
(7)工具、技术和方法。
(8)媒体控制。
(9)对供货单位的控制。
(10)记录的收集、维护和保存。
4.GB/T 14394-2008
GB/T 14394-2008规定了软件产品在其生存周期内如何选择适当的软件可靠性和可维护性管理要素,并指导软件可靠性和可维护性大纲的制订和实施。该标准适用于软件产品生存周期的各个阶段。
根据GB/T 14394-2008的规定,软件可靠性是指:
(1)在规定环境下,在规定时间内软件不引起系统失效的概率。
(2)在规定的时间周期内所述条件下程序执行所要求的功能的能力。
软件可维护性是指与进行规定的修改难易程度有关的一组属性。
软件可靠性和可维护性大纲是指为保证软件满足规定的可靠性和可维护性要求而制订的一套管理文件。
希赛软考网,拥有十四年软考培训经验,希赛网一直坚持自主研发,将丰富的软考培训经验有效融入教程研发过程,自成体系的软考在线题库(软考历年真题)、软考培训教材和软考视频教程,多样的培训方式包括在线辅导、面授、和,使考生的学习更具系统性,辅导更具针对性。采用全程督学机制,,软考平均通过率在全国。
软考不知道考啥科目?扫码测最适合你的报考科目

通关资源:软考各科历年真题 | 各科学习资料汇总 | 在线试题库【点击刷题】
免费课程:系统架构设计师报考指南 | 2026年高项备考指导课及精讲试听
热门活动: 新年新起点,大额满减有惊喜![]()
软考备考资料免费领取
去领取
专注在线职业教育25年