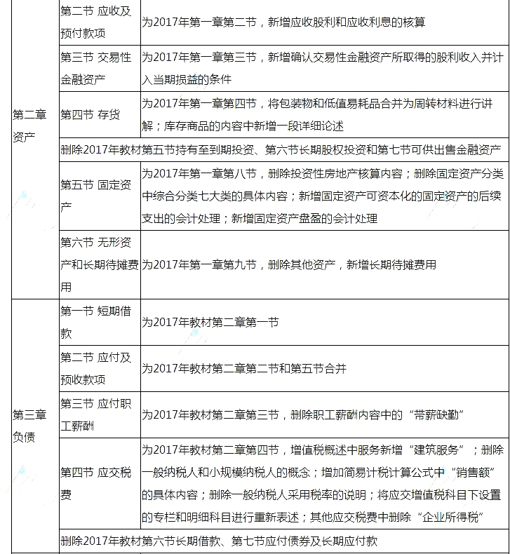
摘要:2018年初级会计职称考试大纲出来啦!较往年有较大变化,为帮助大家尽快了解大纲变化情况,快速掌握初级考试变化及重难点情况,小编整理了新旧考试大纲变化对比,详情如下
2018年初级会计职称考试大纲出来啦!较往年有较大变化,为帮助大家尽快了解大纲变化情况,快速掌握初级考试变化及重难点情况,小编整理了新旧考试大纲变化对比,详情如下:





初级会计职称备考资料免费领取
去领取
专注在线职业教育25年