摘要:希赛网考博英语频道为大家整理出“中央财经大学关于公布2020年接收推免生复试常规考核第二场笔试报名相关事宜的通知”,更多考博相关信息,请关注希赛网考博英语频道。
关于公布2020年接收推免生复试常规考核第二场笔试报名相关事宜的通知
希赛网考博英语为广大考生分享中央财经大学关于公布2020年接收推免生复试常规考核第二场笔试报名相关事宜的通知,希望能为大家在考博中提供到帮助。
各位考生:
根据《关于公布2020年接收推免生复试常规考核笔试相关事宜的通知》(以下简称《笔试通知》)的要求,结合我校夏令营考核的实际情况,现将常规考核第二场笔试报名相关事宜公布如下:
一、报名条件同《笔试通知》所列报名条件。
二、招生学院、专业及笔试科目
第一场笔试所列示的招生学院、招生专业(除文化与传媒学院汉语言文字学专业外)继续举行第二场笔试,笔试科目、参考书目同《笔试通知》所列笔试科目、参考书目。
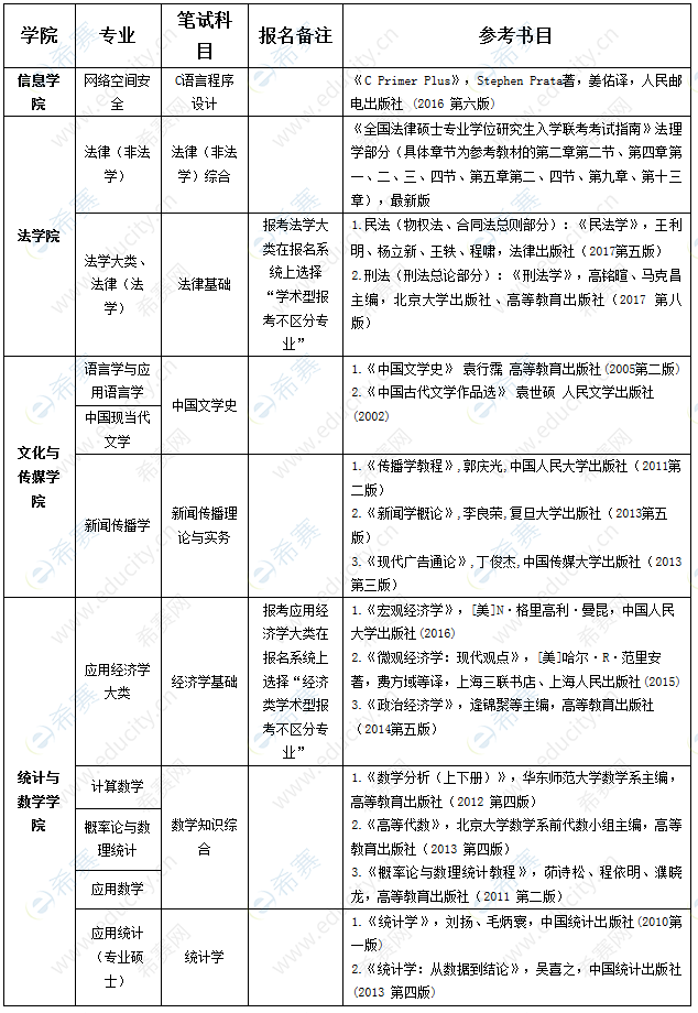
第二场笔试新增的招生学院和招生专业如下表所示:

三、报名及后续安排
(一)报名
第二场笔试报名时间为2019年9月7日至9月15日中午12点。考生通过研究生院推免生报名系统(http://tuimian.cufe.edu.cn)进行在线报名(完成基本信息录入和在线报名两个环节)。
第一场笔试未通过的考生不自动纳入第二场笔试,须再次登录系统报名。如在规定时间内不再次报名,视为自愿放弃。
注意:1.报名项目选择“常规考核第二场笔试”,基本信息录入中的附件上传无需上传附件。
2.该报名系统为手机版,建议使用手机登录报名。手机端入口:关注“中央财经大学研究生招生办公室”微信公众号-“信息互动”-“推免报名”进入。
3.电脑登录存在显示、兼容性问题,请慎用。如电脑端登录系统出现信息录入问题,可以尝试更换浏览器或切换浏览器的兼容/极速模式后再进行尝试。
4.电脑端登录遇到选项无法滚动选择的情况,请鼠标左键按住上下拖动。
5.科研、奖励、实习页填写时,所有项目总字数不超过500字,否则无法保存或保存不完整。
(二)缴费
考生须经由学校财务处缴费系统完成复试费缴纳,方可获得笔试资格。复试费每人100元。考生如第一场笔试已缴费,此次无须再缴费。缴费系统链接为:http://pay.cufe.edu.cn/payment/,缴费时间为9月9日起至9月15日21:00。
具体缴费事宜请查看缴费具体通知(待更新)。
(三)资格审查
考生报名后我校会根据考生报名信息进行资格审查,审查通过者可以缴费,报名系统后台不对资格审查状态进行修改。
资格审查不通过的名单会在本通知持续更新,请考生注意关注并及时按照要求提供相应证明材料。考生能够缴费即证明资格审查通过,无需特别咨询。
(四)考试安排
笔试时间为9月17日,考试地点为学院南路校区。
面试时间为9月19日至21日,具体时间地点由学院通知。
具体考试时间、考场安排和后期其他相关事宜,待报名结束后,在研究生院网站公布,请考生及时关注网站通知,无需特别咨询。
《关于公布2020年接收推免生复试常规考核笔试相关事宜的通知》的链接如下:http://gs.cufe.edu.cn/info/1050/6298.htm
特此通知。
中央财经大学研究生招生办公室
考博英语备考资料免费领取
去领取

根据120+院校真题,整理出考博英语历年真题和模拟试题训练,助力快速备考。
专注在线职业教育24年