摘要:哈尔滨工程大学2020年度博士生“申请-考核”制秋季学期招生工作
2020年博士研究生招生入学考试工作已经展开,希赛网考博英语频道将为广大2020考博考生发布转载各博士招生单位发布的2020年博士研究生招生简章、考博专业目录、考博参考书目、及导师联系方式,希望能为大家在考博中提供到帮助。
一、申报办法
请依据《哈尔滨工程大学博士研究生“申请-考核制”招生选拔办法》执行。
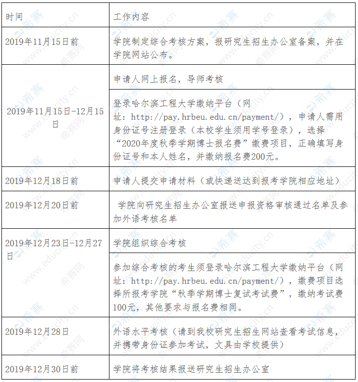
二、工作时间安排

四、请申请人登录哈尔滨工程大学研究生招生网和学院网站查询相关信息,以哈尔滨工程大学研究生招生网和学院网站上公布的最新信息为准。
五、联系方式
如有疑问,请于研究生招生办公室联系。
联系人:孔老师 马老师
联系电话:0451-82589675
各学院邮寄地址见附件
扫码进入小程序>>> 博士报名条件查询
| 扫码添加课程顾问>>> 考博英语题型咨询
|
热门:2026年博士招生简章汇总
丨港澳台地区招生丨医学博士英语统一考试大纲
资料:2026医学统考冲刺资料包丨2026年考博英语考前预测资料丨2025年考博英语36所真题回忆版
活动:考博上岸学员备考经验分享
考博英语备考资料免费领取
去领取

扫一扫,进入微信小程序,各院校历年真题随时随地可刷题,助力考博英语提分。
专注在线职业教育25年