摘要:希赛网2025下半年网络工程师考前30天冲刺学习指南包括考情分析、学习规划、冲刺攻略三个部分,以便考生可以参考该学习指南进行考前冲刺复习。在此预祝各位考生都能取得理想成绩!
希赛网为2025下半年网络工程师考生准备了考前30天的冲刺学习指南资料,共包括考情分析、学习规划、冲刺攻略三个部分,以便考生可以参考该学习指南进行考前冲刺复习。(学习指南PDF资料可在本文文首或文末的资料下载栏目下载)
一、网络工程师历年考情分析


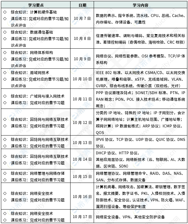
二、2025下半年网络工程师考前30天学习规划

三、2025下半年网络工程师考前冲刺攻略
1、备考关键一
高质量的备考资料
.第六版官方教程
.知识点练习
.章节练习
.历年真题
.知识点集锦
.案例背诵大全
2、备考关键二
高效率的备考方式:多轮迭代学习
.基础阶段:大面积撒网(60%)
略读-> 做题-> 回顾-> 精读
.积累阶段:有针对性的突破(30%)
完成所有章节之后,进行真题测试,测试回顾,分析弱点,再到章节走小迭代
.冲刺阶段:全过程回顾(10%)
对已练习的知识点进行梳理,对以前的错题进行回顾,巩固加深。
调整心态,加强训练,相互鼓励,共同提高!
3、学习策略:
1)通过习题训练了解细节。
2)一般情况把《网络工程师教程(第6版)》当字典,学完视频课程,可以浏览这个部分的教程,不必全书通读。如果没有视频资源,则以官方教程为主进行学习。
【科目一:综合知识】
客观题:75道选择
策略:
1)“二八定律”,把时间用于重要的知识点;
2)各个击破;
3)混合练习。
【科目二:案例分析】
主观题:4道大题
策略:
1)学好基础知识点,绝大部分的考题是考这部分的内容;
2)勤于思考,养成自我思考问题的能力;
3)加强习题训练,掌握知识内容和知识点的灵活运用;
4)考试时,多读试题,联系前后上下文判断答案;
5)简答题、分析题,多答,不要怕出错,阅卷会根据命中点给予分数。
希赛网2025下半年网络工程师考前30天冲刺学习指南完整版可在本文文首或文末的资料下载栏目下载!!!
软考科目怎么选?
微信扫码下方二维码找答案
▼ ▼ ▼
热门:系统集成项目管理工程师备考 | 网络工程师备考 | 软件设计师备考
推荐:系统规划与管理师网络课堂 | 2026年软考报名时间及入口汇总表
活动:资料下载 | 新人礼包 | 2026上半年软考第二期模考大赛![]()
课程:系统规划与管理师备考策略 | PMP课程
软考备考资料免费领取
去领取
专注在线职业教育25年