摘要:希赛网2025下半年信息安全工程师考前30天冲刺学习指南包括考情分析、学习规划、冲刺攻略三个部分,以便考生可以参考该学习指南进行考前冲刺复习。在此预祝各位考生都能取得理想成绩!
希赛网为2025下半年信息安全工程师考生准备了考前30天的冲刺学习指南资料,共包括考情分析、学习规划、冲刺攻略三个部分,以便考生可以参考该学习指南进行考前冲刺复习。(学习指南PDF资料可在本文文首或文末的资料下载栏目下载)
一、信息安全工程师历年考情分析


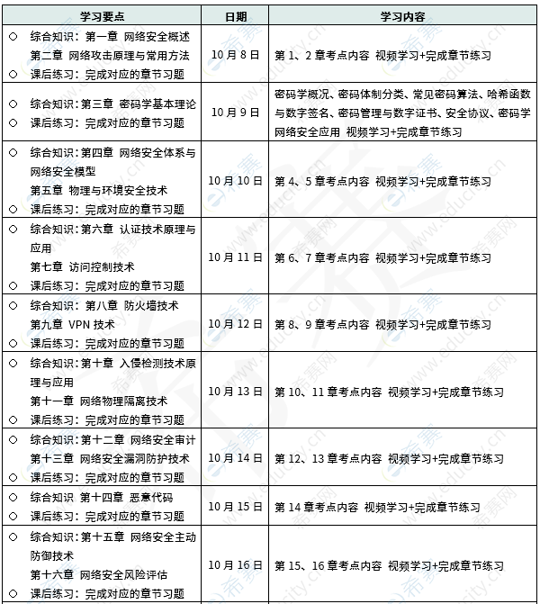
二、2025下半年信息安全工程师考前30天学习规划

三、2025下半年信息安全工程师考前冲刺攻略
攻略一:高质量的备考资料
1、第二版官方教程
2、历年真题
3、错题集
4、考前几页纸等小册子资料
5、模拟试卷检测
攻略二:全过程回顾(10%)
对已练习的知识点进行梳理,对以前的错题进行回顾,巩固加深。
主观题:4~6道大题 120分钟
备考策略
1、信息安全工程师案例分析题题型不固定,但从历年的考题来看,防火墙相关的内容考的比较多,iptables相关命令也考的相对较多,这部分不难,在日常的学习中,这部分内容要掌握。
2、网络安全漏洞防护技术原理章节关于wireshark抓包软件数据包的分析考的次数较多,如果这部分出题,至少要拿到12分及以上。这部分解题不难,多练历年试题。
3、密码学基本理论也是案例分析常出题型的考点,除2023年的考试外,其他年份比较喜欢出RSA算法相关试题,2023年考的DES算法相关内容,所以在备考的过程中,RSA和DES算法相关的内容都需要掌握。包括但不限于:RSA私钥求解、RSA算法过程、DES的S盒计算、S盒表格每行数字的组成、DES明文密钥密文的长度等等。
4、信息安全工程师常考代码分析的内容。通常会给一段代码,然后询问会存在什么网络漏洞(往年考缓冲区溢出攻击会比较多),然后围绕该漏洞展开一些相关的内容(危害、预防措施等)。解这类题需要掌握一定的代码阅读能力,也需要多了解常见的一些网络漏洞的特征。
5、从容的心态上考场!
希赛网2025下半年信息安全工程师考前30天冲刺学习指南完整版可在本文文首或文末的资料下载栏目下载!!!
软考科目怎么选?
微信扫码下方二维码找答案
▼ ▼ ▼
热门:信息系统监理师备考 | 网络工程师备考 | 软件设计师备考
推荐:信息系统项目管理师网络课堂 | 2026年软考报名时间及入口汇总表
活动:资料下载 | 新人礼包 | 春节不打烊 海量课程免费畅学![]()
课程:信息系统项目管理师报考指南 | PMP课程
软考备考资料免费领取
去领取
专注在线职业教育25年