摘要:某公司银行信息系统集成项目中,王工收尾时仅简单对接交付清单、未完成验收等。项目收尾含达标、关合同等工作;王工存收尾流程简、未验收等问题;项目最终报告含项目概述、多目标评估等内容。
案例场景
某公司承接了某银行的信息系统集成项目,并任命王工为项目经理,这也是王工第一次担任项目经理。王工带领近20人的团队,历经近11个月的时间,终于完成了系统建设工作,并通过了试运行测试。王工在与甲方项目负责人简单地对接了项目交付清单之后,就报告公司项目已经结束,部分项目人员可以进行转移。王工组织剩下的项目团队成员召开了项目总结会议。随后公司的财务要求王工根据合同催甲方支付剩余30%的项目款。
当王工打电话催促甲方支付项目尾款时,甲方的项目经理告诉他项目还没有结束,甲方还没有在验收报告上签字确认,项目的很多常规性文件还没有提交,而且需要在试运行的基础上,进一步修改程序和功能设置,现在根本没有达到项目收尾的条件。
问题内容:
[问题1](4分)
项目收尾包括哪些具体工作?
[问题2] (8分)
项目经理王工收尾管理方面主要存在哪些问题?
[问题3](5分)
对于软件和信息系统集成项目来说,项目最终报告内容包括哪些?
[问题4] (8分)
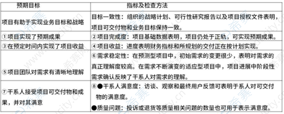
交付绩效域的检查方法,填入对应表格

试题答案:
[问题1](4分)
结束项目或阶段过程所需执行的活动包括:
为达到阶段或项目的完工或退出标准所必须的行动和活动;
●为关闭项目合同协议或项目阶段合同协议所必须开展的活动;
为完成收集项目或阶段记录、审计项目成败、管理知识分享和传递、总结经验教训、存档项目信息以供组织未来使用等工作所必须开展的活动;
为向下一个阶段,或者向生产和(或)运营部门移交项目的产品、服务或成果所必须开展的行动和活动;
收集关于改进或更新组织政策和程序的建议,并将它们发送给相应的组织部门:
测量干系人的满意程度等。
[问题2] (8分)
1、项目结束过程太过于简单,只是与甲方负责人简单对接项目清单,试运行甲方未签字,也没有进行项目验收,没有形成验收报告;
2、未对项目成果进行系统测试与验收,就解散项目团队;
3、只有部分团队成员参加了项目总结会议,不是全部。并且没有形成总结性文件;
4、收尾时未让甲方在验收报告上签字确认;
5、对项目收尾没有与甲方达成共识,便擅自对公司宣布项目已收尾。
[问题3] (5分)
用项目最终报告总结项目绩效,其中可包含:
①项目或阶段的概述;
②范围目标、范围的评估标准,证明达到完工标准的证据;
③质量目标、项目和产品质量的评估标准、相关核实信息和实际里程碑交付日期以及偏差原因;
④成本目标,包括可接受的成本区间、实际成本,产生任何偏差的原因等;
⑤最终产品、服务或成果的确认信息的总结;
⑥进度计划目标,包括成果是否实现项目预期效益:如果在项目结束时未能实现效益,则指出效益实现程度并预计未来实现情况;
⑦关于最终产品、服务或成果如何满足业务需求的概述:如果项目结束时未能满足业务需求,则指出需求满足程度并预计业务需求何时能得到满足;
⑧关于项目过程中发生的风险或问题及其解决情况的概述等。
[问题4] (8分)

软考备考资料免费领取
去领取
专注在线职业教育25年