摘要:2026上半年系统架构设计师考试5月下旬开考,为帮助考生备考2026上半年软考系统架构设计师考试,希赛网整理了2026上半年系统架构设计师备考三色笔记资料,帮助考生理清知识点快速记忆重要内容。
为帮助考生备考2026上半年软考系统架构设计师考试,希赛网整理了2026上半年系统架构设计师备考三色笔记资料,帮助考生理清知识点快速记忆重要内容。以下是2026上半年系统架构设计师备考三色笔记资料部分内容,完整版请考生在本文文首本文资料处或文末的资料下载栏目下载查看。
第一章 系统工程与信息系统基础
1 系统工程
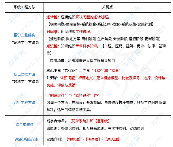
1.1 系统工程方法

1.2 系统工程生命周期阶段
探索性研究、概念阶段、开发阶段、生产阶段、使用阶段、保障阶段、退役阶段
1.3 系统工程生命周期方法
计划驱动方法:需求->设计->构建->测试->部署
渐进迭代式开发:提供连续交付以达到期望的系统
精益开发:起源于丰田,是一个动态的、知识驱动的,以客户为中心的过程
敏捷开发:更好的灵活性
2 信息系统生命周期

2.1 信息系统建设原则
1.高层管理人员介入原则,如:CIO介入
2.用户参与开发原则,用户确定范围、核心用户全程参与、用户深度参与
3.自顶向下规划原则,以此减少信息不一致的现象
4.工程化原则,引入【软件工程】
5.其它原则:创新性原则、整体性原则、发展性原则、经济性原则
3 信息系统的分类

3.1 业务处理系统【TPS】
【业务处理系统(Transaction Processing System,TPS)】又可称为电子数据处理系统(Electronic Data Processing System,EDPS),是计算机在管理方面早期应用的最初级形式的信息系统。

TPS是服务于组织管理层次中最底层、最基础的信息系统。
3.2 管理信息系统【MIS】
【管理信息系统(Manage Information System,MIS)】是由业务处理系统发展而成的,是在TPS基础上引进大量管理方法对企业整体信息进行处理,并利用信息进行预测、控制、计划、辅助企业全面管理的信息系统。
MIS系统四大部件:信息源、信息处理器、信息用户和信息管理者。

闭环结构在决定过程中,不断收集信息,不断发送给决策者。
批处理系统属于【开环系统】
计算机实时处理系统属于【闭环系统】
3.3 决策支持系统【DSS】
【决策支持系统(Decision Support System,DSS)】是一个由语言系统、知识系统和问题处理系统3个互相关联的部分组成的,基于计算机的系统。
【DSS应具有的特征】
(1)数据和模型是DSS的主要资源。
(2)DSS用来支援用户做决策而不是代替用户做决策。
(3)DSS主要用于解决半结构化及非结构化问题。
(4)DSS的作用在于提高决策的有效性而不是提高决策的效率。
软考科目怎么选?
微信扫码下方二维码找答案
▼ ▼ ▼
热门:系统集成项目管理工程师备考 | 网络工程师备考 | 软件设计师备考
推荐:信息系统项目管理师网络课堂 | 2026年软考报名时间及入口汇总表
活动:资料下载 | 新人礼包 | 2026上半年软考第一期模考大赛![]()
课程:信息系统项目管理师报考指南 | PMP课程
软考备考资料免费领取
去领取
专注在线职业教育25年