摘要:1、中南大学,26考研计划招6800人,其中5800人是全日制硕士,2、湖南大学,26考研全日制计划招4200,日全日制1200人,25考研对应的计划录取数据是4000和1100,3、湖南师范大学,26考研全日制招3850
目前26考研报名仍然在火热进行中,在湖南的大学里面,关注度特别高的莫过于中中南大学、湖南大学和湖南师范大学,在26考研招生简章出来后,三所院校热门专业计划招生人数和近几年核心录取数据如何呢?
01三所院校整体介绍
1、中南大学,26考研计划招6800人,其中5800人是全日制硕士,较25考研全日制计划5660,全日制扩展140人,增加2.4%,小幅扩招,中南大学不接受同等学历报考。
2、湖南大学,26考研全日制计划招4200,日全日制1200人,25考研对应的计划录取数据是4000和1100,全日制扩招200人,增加5%,湖南大学接受同等学历报考,但是要求在近三年在CSCD或CSSCI核心库期刊上以第一作者发表过与报考学科专业相关的学术论文,英语四级425分,且修过全国本科主干课程,要求很高。
3、湖南师范大学,26考研全日制和非全分别招3850和450人,较25考研3750和450人,扩招100人,这所院校接受同等学历报考,复试比例一般不高,复试刷人比较少,能考到一定分数就能上。
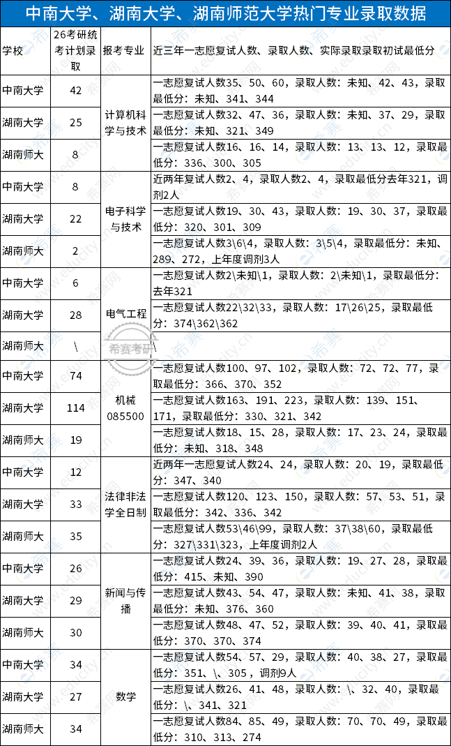
02三所院校热门专业录取数据
看看热门专业26考研计划录取人数,以及近三年复试人数、录取人数和录取分数:

针对计算机可选与技术专业:
中南大学26计划招42人,过去三年一志愿复试人数35、50、60,录取人数:未知、42、43,录取最低分:未知、341、344;
湖南大学26计划录取25人,近三年一志愿复试人数32、47、36,录取人数:未知、37、29,录取最低分:未知、321、349;
湖南师大26计划录取8人,近三年一志愿复试人数16、16、14,录取人数:13、13、12,录取最低分:336、300、305;
中南大学录取人数多,复试比例高,录取分数不低;湖南大学录取复试比例较低,录取人数较少,湖南大学近年排名逐年上升,考研难度跟中南相近。
针对新闻与传播在专硕:
中南大学计划录取26人,过去三年一志愿复试人数24、39、36,录取人数:19、27、28,录取最低分:415、未知、390;
湖南大学准备录取29人,过去录取线一志愿复试人数43、54、47,录取人数:未知、41、38,录取最低分:未知、376、360,计划录取也减少。
湖南师大则是计划录取30 ,过去分数一志愿复试人数48、47、52,录取人数:39、40、41,录取最低分:370、370、374,师大招生计划明显减少,意味着录取分数可能提高。
中南大学新闻传播学学科评估没有排名,但是录取分数要比湖大和师大高出一大截,很大原因在于文科看重学校排名,而且中南大学有个很有吸引力的点就是奖学金,考上中南大学的研究生学业奖学金全覆盖,一等12000,占比40%;二等8000占比40%,三等5000占比20%,湖南大学只能覆盖80%学生,一二三等对应金额10000、5000、3000;湖南师大新生统一4000,二三年级一二三等分别是10000、7000、4000,覆盖比例15%、30%、35%。
长按识别进入小程序>>> 1分钟考研精准择校
| 长按识别进入小程序>>> 考研数学历年真题及强化题在线做题
|

考研备考资料免费领取
去领取
专注在线职业教育25年