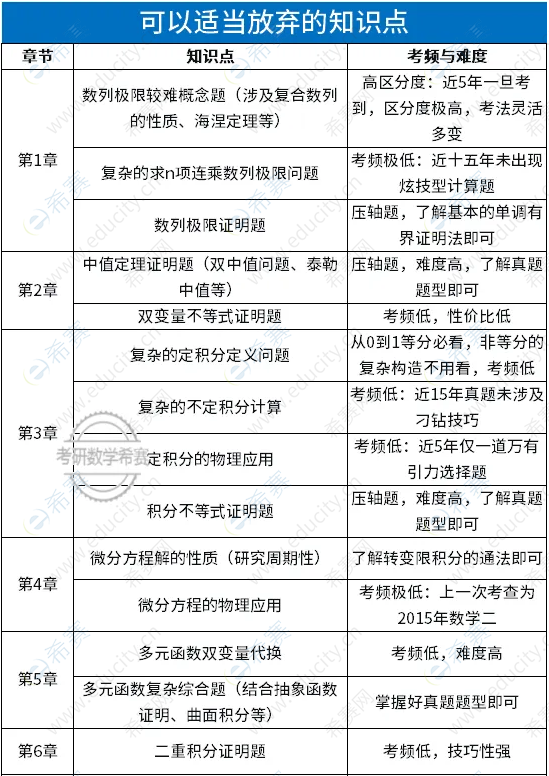
摘要:目前计算量大、题型复杂还灵活多变,可以考虑放弃的题型有:数列极限较难概念题、复杂的求n项连乘数列极限、数列极限证明、中值定理里面双中值、泰勒中值、双变量不等式、复杂的定积分定义等。
离26考研还剩下59天,满打满算也就两个月,有小伙伴说数三强化不完了,高数结束了,线代和概率只开了一章,还有的一遍基础还没完成,26考研目标分是100分以下,那么在有限时间下哪些知识点题型战略放弃?哪些知识点重点复习能够不丢分呢?
01
考研数学100分是什么概念?
从学生得分来看:从21考研开始题型计算量增大,开始出现大小年,偶数年通常是大年,比如22和24考研,尤其是22年难度陡增,根据行业数据,大年能够上100分的一般占考生25-30%,小年上100分以上的占考生40%左右。另外就是看专业,计算机、电气类考试普遍数学基础比较好,高分考生更多,另外考生科目方面,数学三题型相对简单,更易拿到。
从具体题型来看:
选择题10题50分,最多只能错2题,扣10分;填空题30分只能错1题扣5分;解答题拿到35分,前面第一第二题10+12=22分全拿下,后面四道大题至少拿到一定的步骤分13分。
由于目前考研数学22题,拿100分容错率并不高,100分以下,比如八九十分,相对容易不少。
02
考研数学100分以下哪些知识点题型可以放弃?
考研数学拿100分以下,关键是选填,考大量概念、基本性质判断,占比80分,拿到分数越高,大题的压力相对更小。
因此抓基础保中档是核心,一些计算量大即使多轮复习仍然不一定会做的果断放弃,像积分证明题、数列极限存在证明、微分中值定理证明题就是如此。
目前计算量大、题型复杂还灵活多变,可以考虑放弃的题型有:数列极限较难概念题、复杂的求n项连乘数列极限、数列极限证明、中值定理里面双中值、泰勒中值、双变量不等式、复杂的定积分定义等。具体看下图:

03
考研数学相对低频考点100分哪些题型可以放弃?
考研数学拿100分以下,如果一轮基础或强化都尚未完成,需要进一步取舍的话,那就是放弃低频考点,重点抓高频的基础,之前写过数一数二数三高频考点的内容,这里整理了低频考点:
数学一:
连续与间断,最近一次2017年
导数的几何意义,最近一次2015年
证明不等式,最近一次2012年
讨论方程根,最近一次2011年
定积分定义,未考过
原函数概念与性质,未考过
曲面曲线方程,最近2013年
多元函数重要概念间关系,2012年
对弧长的曲线积分2018年
实对称矩阵及正交相似对2013年
数学二:
证明不等式2018年
解矩阵方程2018年
两矩阵间的关系2013年
数学三:
求数列极限2019年
曲线的渐近线:2014年
闭区间连续函数的性质:未考
反常二重积分2017年
对于目标分100分以下考生,笔者最担心的还是基础不牢,基本概概念、公式、定理,常见题型有哪些解法都不清楚,做真题时还需要翻笔记找资料,“天下难事,必作于易;天下大事,必作于细”,做真题前先过一遍基础,再去做题,不要养成翻资料答题的习惯,另外线代和概率论,题型特别固定,每年高频考点就那几点,确保不丢分,高数难点部分能舍就舍。
长按识别进入小程序>>> 1分钟考研精准择校
| 长按识别进入小程序>>> 考研数学历年真题及强化题在线做题
|

考研备考资料免费领取
去领取
专注在线职业教育25年