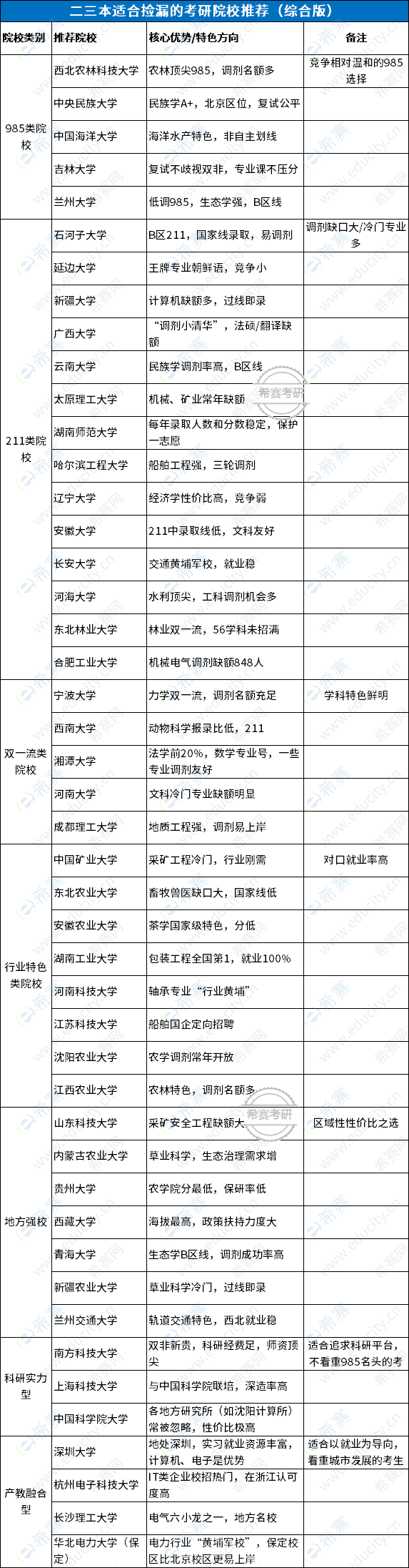
摘要:适合二三本考研的院校推荐科研实力强的院校有:南方科技大学、上海科技大学和中国科学院大学;适合以就业为导向的有:深圳大学、杭州电子科技大学、华北电力大学保定,另外长沙理工大学作为电气六小龙,性价比也很高;
二三本考研,通常都是奔着三个目的,更好就业、知识提升、丰富人生经历,或兼而有之,一般是奔着双一流、211大学,少数选985,本期说说适合二三本考研的院校。
1.
适合二三本考研的院校
目前学校有一定特色,分数相对较低,上岸难度适中的院校,专门整理了一份院校名单,可以看下:

科研实力强的院校有:南方科技大学、上海科技大学和中国科学院大学;
适合以就业为导向的有:深圳大学、杭州电子科技大学、华北电力大学保定,另外长沙理工大学作为电气六小龙,性价比也很高;
行业特色院校:比如中国矿业大学、东北农业大学、湖南工业大学、河南科技大学、江苏科技大学等,在采矿、畜牧兽医、包装工程、轴承、船舶等专业方面优势明显。
传统的211大学里面:湖南师大、安徽大学、合肥工业大学等,录取分数相对较大,属于性价比比较高的院校,其实湖南师大每年录取分数比较稳定,信息透明度很高。
二三本关注的985大学,主要是西北农林科技大学、吉林大学、兰州大学等几所每年调剂名额比较多的院校,其中兰州大学喜欢一志愿录取一部分,然后调剂一部分,一志愿刷人的比例比较高。
2.
二三本考研的院校近三年录取数据
看看当前热门专业,不同院校录取数据:

计算机科学与技术专业:
兰州大学信息科学与工程学院一志愿复试:23、9、12人;录取17、7、10人,录取最低分:322、345、320,调剂7人
西北农林科技大学信息工程学院一志愿复试:2、5、3人;录取1、1、2人,录取最低分:273、285、263,连续三年都是每年调剂10人
长沙理工大学计算机与通信工程学院一志愿复试:15、17、11人;录取11、14、10人,录取最低分:312、292、321
安徽大学计算机科学与技术学院一志愿复试:99、113、106人;录取84、92、88人,录取最低分:311、323、314
电气工程085801专业:
安徽大电气工程与自动化学院一志愿复试:53、80、116人;录取52、78、96人,录取最低分:273、275、285
合肥工业大学电气与自动化工程学院一志愿复试:173、101、94人;录取129、80、65人,录取最低分:360、367、354,上年调剂22人
吉林大学卓越工程师学院一志愿复试:16、14、未招到人;录取14、12、未招到人,录取最低分:344、360
通信工程085402专业:
杭州电子科技大学一志愿复试:207、220、222人;录取171、183、182人,录取最低分:294、309、315
深圳大学电子与信息工程学院一志愿复试:55、-、81人;录取53、79、45人,录取最低分:273、289、265
成都理工大学机电工程学院一志愿复试:26、26、36人;录取18、18、23人,录取最低分:304、330、321
写在最后:二三本考研,尤其是工科,选择院校不仅看录取最低分、专业课考试科目,也要留意复试和初试分值占比,复试环节是否要准备PPT介绍科研成果,如果本科阶段没有科研成果,那么选择初试分值占比高的院校,二三本考研,个人真正付出努力,目标选择得当,上岸难度并不高。

长按识别进入小程序>>> 1分钟考研精准择校
| 长按识别进入小程序>>> 考研数学历年真题及强化题在线做题
|

考研备考资料免费领取
去领取
专注在线职业教育25年