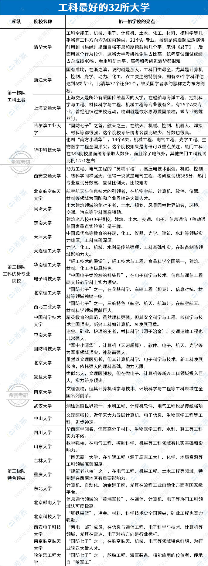
摘要:工科最好的32所大学有:西安交通大学、北京航空航天大学、同济大学、东南大学、天津大学、大连理工大学、华南理工大学、电子科技大学、北京理工大学、西北工业大学、中国科学技术大学、中南大学、国防科技大学、北京大学、复旦大学
工科,培养的主要是应用型人才,与当下重就业的趋势相符,可以说目前是工科大发展的时代,各家院校工科本科和研究生录取人数在稳步增长,那么目前工科最好的32所大学有哪些呢?
目前工科大学排名没有行业统一的标准,因此仁者见仁智者见智,不同人观点肯定不同,这里列举的是比较有特色的院校,具体如下:
其中顶级的工科院校有:

清华大学:工科全能王,机械、电子、计算机、土木、化工、材料、核科学等几乎所有工科方向均为国内顶尖,21个A+专业,校训是梁启超应邀演讲时用到《易经》里面自强不息和厚德载物几个字,来讲《君子》,后面用这个作为校训,这所大学考研推免生占比高,统考复试面试成绩占总成绩40%,看重科研水平,高考和考研进清华都很难
浙江大学:国有成均,在浙之滨,说的就是浙大,工科门类最全,尤其是计算机、控制、光学、动力、化工、农工关注的特别多,拥有39个学科评估达到A类专业,比清华37个还多2个,被英国学者李约瑟称之为东方剑桥。
上海交通大学:上海交大是所带有爱国传统基因的大学,在船舶与海洋工程、控制科学与工程、材料科学与工程、机械工程等专业很有名,有25个A类专业,曾经组织过护校远动,校训就是饮水思源爱国荣校,做专业的螺丝钉。
哈尔滨工业大学“国防七子”之首,航天之王。在航天、机械、控制、机器人、焊接、材料等都很强,这个院校考研统考名额比较少,分数也很高。
华中科技大学:也叫“南方小清华”,14个A类,机械工程、电气工程、光学工程、生物医学工程全国顶尖,这个院校如果是考研可以重点关注,热门工科在985院校里面统考录取人数多,而且除了电气外,其他热门工科复试比例1.2:1左右。
其他比较好的工科院校有:西安交通大学、北京航空航天大学、同济大学、东南大学、天津大学、大连理工大学、华南理工大学、电子科技大学、北京理工大学、西北工业大学、中国科学技术大学、中南大学、国防科技大学、北京大学、复旦大学、南京大学、武汉大学、中山大学、四川大学、山东大学、吉林大学、重庆大学、东北大学、北京邮电大学、北京科技大学、西安电子科技大学、南京航空航天大学、哈尔滨工程大学。
二、工科到底是看学校还是专业排名
目前业内更看重的是专业排名,通常工科如计算机、电气工程、材料科学与工程、机械工程等,学科评估靠前,一般都不差。
但是学校的作用不容忽视:
1、学校的位置:尤其是东南沿海地区,经济发达,为工科专业提供实习和就业的计划,近水楼台先得月,像华东理工、南京邮电、广东工业、杭州电子科技大学、深圳大学,工科也很有名。
2、学校的资源:尤其是985或211大学,校招企业往往是互联网大厂、有众多企业界校友,加上经费充足,配套有科研实验室,专业办学水平也高,另外985大学选调生名额更多。
3、奖学金,尤其是学业奖学金,是否全覆盖。
4、工科选学校时,另一关注重点是保研和考研,如果能够直接推免更好,工科本科学习内容宽泛,就业通常是基础岗位,研发类的都需要读研,像电气工程本科一般都是从事强电或PLC编程,很难进电力设备研发企业或市级电网;计算机本科大多都是从事软件前后端,很难从事算法岗;机械专业更明显,本科毕业就是从事流水线工艺改进,从事机械设计或研发硕士起步,材料类本科岗位少,读研或改行二选一。
如果是考研,采取统考的方式,那么需要看学校的近几年专业复试人数、录取人数和录取最低分:
比如电气工程专硕:

长按识别进入小程序>>> 1分钟考研精准择校
| 长按识别进入小程序>>> 考研数学历年真题及强化题在线做题
|

考研备考资料免费领取
去领取
专注在线职业教育25年