摘要:大三考研流程及详细步骤2025年11月,初步决定意向院校;2026年2月中下旬,26考研国家线出台;2026年3月20号左右,各院校出复试公告,开始复试;
进入11月中下旬,对大三学生而言面临三个选择,准备考研、考公、直接实习找对口岗位,有句话:任何道路,选择走下去,必是出路,今天专门说下选择大三考研流程及详细步骤。
一、大三考研准备
考研之前必须知道的三件事:学硕和专硕、英语一和英语二、数学一二三区别
1、选学硕还是专硕
传统意义上都是学硕做科研,专硕偏实践,但是看看研究生培养方案就行知道,课程内容很少,决定不了未来就业方向,真正学什么做什么绝大多数时间都是看导师安排,用人单位只看能否胜任岗位,很少区分学硕专硕,教育部《专业学位研究生教育发展方案(2020-2025)》文件明确说了,要以国家重大战略、关键领域和社会重大需求为重点,到25年专硕要增至招生总规模三分之二,社会需要高层次应用人才。专硕由于双导师,学费要贵不少,具体看下表:

2、考试科目方面
政治100分,马原 (24分)、毛特 (30分)、史纲 (14分)、思修 (16分)、形势与政策 (16分)(管理类专业不考政治,考英二和199管理类综合)
英语方面:学硕一般都是考英语一,专硕方面,一般考英语二,但很多985工科读研需要阅读大量外文资料,不少也考英二,由招生单位决定,难以一概而论。英语一有3%超纲词汇、阅读理解字数更多、新题型多样、翻译题是摘取5句话加上漫画作文,难度比英二稍高。

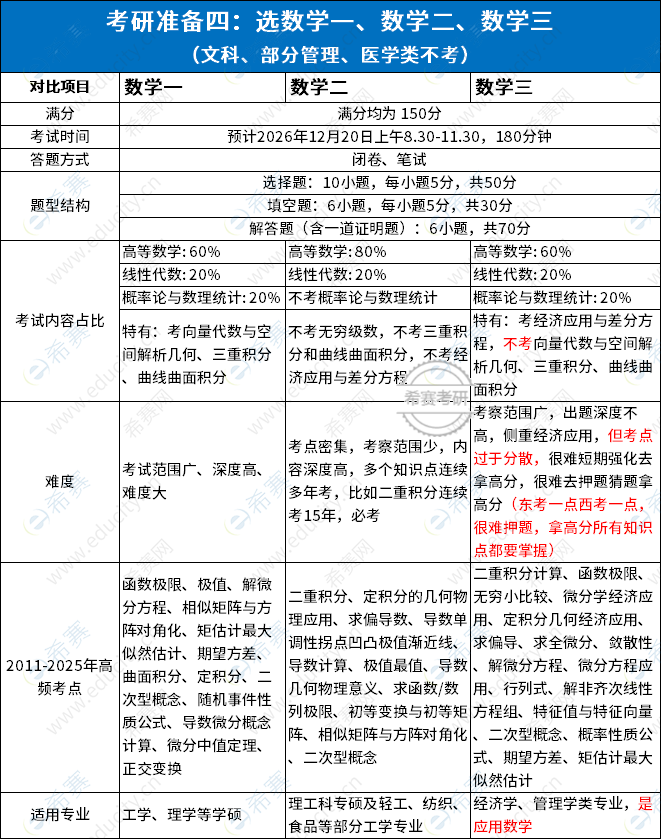
数学方面:是理工科考研重要专业课,150分,难度方面:数一>数二>数三,很多985或双一流院校专硕也考数一,下面做的这个表格重点是看难度特点和高频考点,这是小希花了几个月时间整理历年考点归总的精华总结。数一高频考点设计微分中值定理、求极限、定积分、相似矩阵与方阵对角化等;数二集中在二重积分、定积分几何应用、求偏导数等;数三则是二重积分计算、函数极限、微分学经济应用等。

专业课:目前历史学、计算机408、法律非法学等专业大多采用全国统考卷,其他大多数是自主命题。
二、大三27考研关键节点
2026年5-9月,5月开始零星有院校公布27考研初试科目或参考书调整情况,9月各院校陆续正式公布27考研招生简章;
2026年10月国庆节后,考研开始预报名;
2026年11月初,27考研报名网上确认;
2026年12月第三周周末(19-20号),27考研正式考试;
三、大三27考研复习流程详细步骤
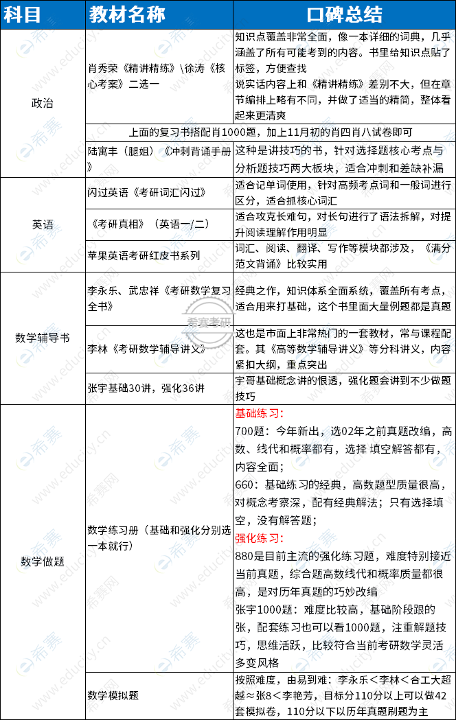
1、2025年11月,买好公共课和专业课资料,其中自命题可以买目标公布的26考研参考书,后面有一张当前主流资料图,可以看下:

2、2026年3月,英语单词核心词汇2200词背完,开始每周看一篇历年真题阅读理解,看翻译和积累生词;高数完成基础复习并做完660或700题对应的练习题;专业课完成一轮通读并标出重点
3、2026年5月,数学线代完成基础复习及练习题,专业课完成重点笔记整理
4、2026年7月,数学完成概率论及梳理统计复习及练习,专业课笔记背完一半;8月开始政治资料背诵开始做肖1000题。
5、2026年9月,数学完成强化,开始做1988年-2020年真题,专业课完成一轮背诵;11月10号以后政治肖四出来以后开始做题、英语整理不同类型作文模板。
6、2026年12月,数学做2021-2026真题,难度与当前考题相当,快速进入临考状态,专业课针对薄弱点和易忘点重点复习,政治完成肖四肖八练习,看肖1000错题二刷、每天看时政;12月第三周周末开始考试。
长按识别进入小程序>>> 1分钟考研精准择校
| 长按识别进入小程序>>> 考研数学历年真题及强化题在线做题
|

考研备考资料免费领取
去领取
专注在线职业教育25年