摘要:工科考研最简单的专业,主要有五个,分别是材料工程、生物医学工程、土木工程、环境科学与工程、机械工程
前段时间一直有人问,工科考研有没有简单的专业,小希想说对考数学+专业课的工科,真心没有特别简单的,如果一定要说简单,只能相对而言。
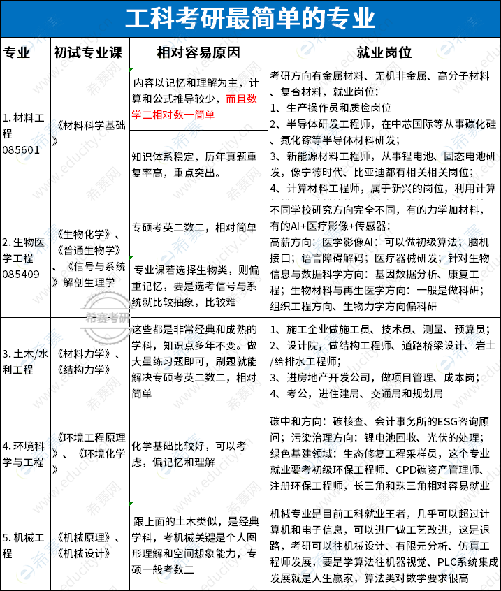
本期说下工科考研最简单的专业,要简单只能选考数学二、专业课相对简单,就业也还可以,具体如下:

1、材料工程,选择材料科学与工程也可以,都是数二,考材料科学基础,内容以记忆和理解为主,材料专业目前随着制造业崛起,已经脱坑,主要是选好方向,就业可以做生产操作和质检,考研可以做半导体研发、新能源材料工程师。
2、生物医学工程,专硕考英二数二,专业课选择生物类比较简单,但是选信号相关,比较难,就业高薪方向是初级算法、脑机接口、语言障碍解码,也可以做医疗器械研发、康复工程等。
3、土木工程或水利工程;考结构力学或材料力学,大量刷题就可以,就业可以进施工企业、设计院和房地产企业,做技术员、机构工程师、项目管理等。
4、环境科学与工程,化学基础好的可以考虑,考环境化学或环境工程原理,目前就业主要是锂电池回收、光伏处理、生态修复工程,就业除了看学历,也要考证。
5、机械工程,专硕考数二,专业课一般考机械原理或机械设计基础,有图行处理和空间想象力就可以,就业岗位多,从工艺改进到机械设计工程师,从有限元分析、仿真工程师到机器视觉、PLC集成,薪资都可以。
这些专业这里也分别找下相对容易上岸的学校,看下录取分数:

比如: 材料工程085601
985院校:大连理工大学材料科学与工程学院一志愿复试65、97、124人,录取65、56、114人,录取最低分:304、未知、300;
211大学:广西大学资源环境与材料学院一志愿复试45、37、64人,录取45、37、63人,录取最低分:264、263、250;
双非院校:山东理工大学材料学院一志愿复试40、34、41人,录取40、34、41人,录取最低分:277、290、262,近三年每年调剂15、20、19人。
想要查更多院校及专业数据可以看下面工具:
长按识别进入小程序>>> 1分钟考研精准择校
| 长按识别进入小程序>>> 考研数学历年真题及强化题在线做题
|

考研备考资料免费领取
去领取
专注在线职业教育25年