摘要:本内容介绍了工学门类下的核科学与技术专业,涵盖其考研院校的分数梯度、核心研究方向,以及核电运行、核医疗等稳定且针对性强的就业领域与对应岗位。
核科学与技术考研院校推荐及分析介绍如下:






一、专业定位
工学门类下的尖端综合性学科(专业代码 0827),融合基础科学、技术科学与工程科学,核心研究核能科学与工程、核燃料循环与材料、核技术及应用、辐射防护与环境保护四大领域,技术壁垒高,应用于核电、医疗、农业、环保等场景。
二、考研院校分数线
260 分左右:西南科技大学、兰州大学等。
280 分左右:四川大学、中国科学技术大学等。
300 分左右:中山大学等。
三、核心研究方向
涵盖核能科学与工程(反应堆设计、先进核能系统研发)、核燃料循环与材料(核燃料制备、核废料处理)、核技术及应用(同位素研发、医疗 / 农业核技术)、辐射防护与环境保护(辐射监测、核设施去污),部分院校增设核聚变工程等特色方向;未区分方向的专业可通过选择导师确定具体研究内容。
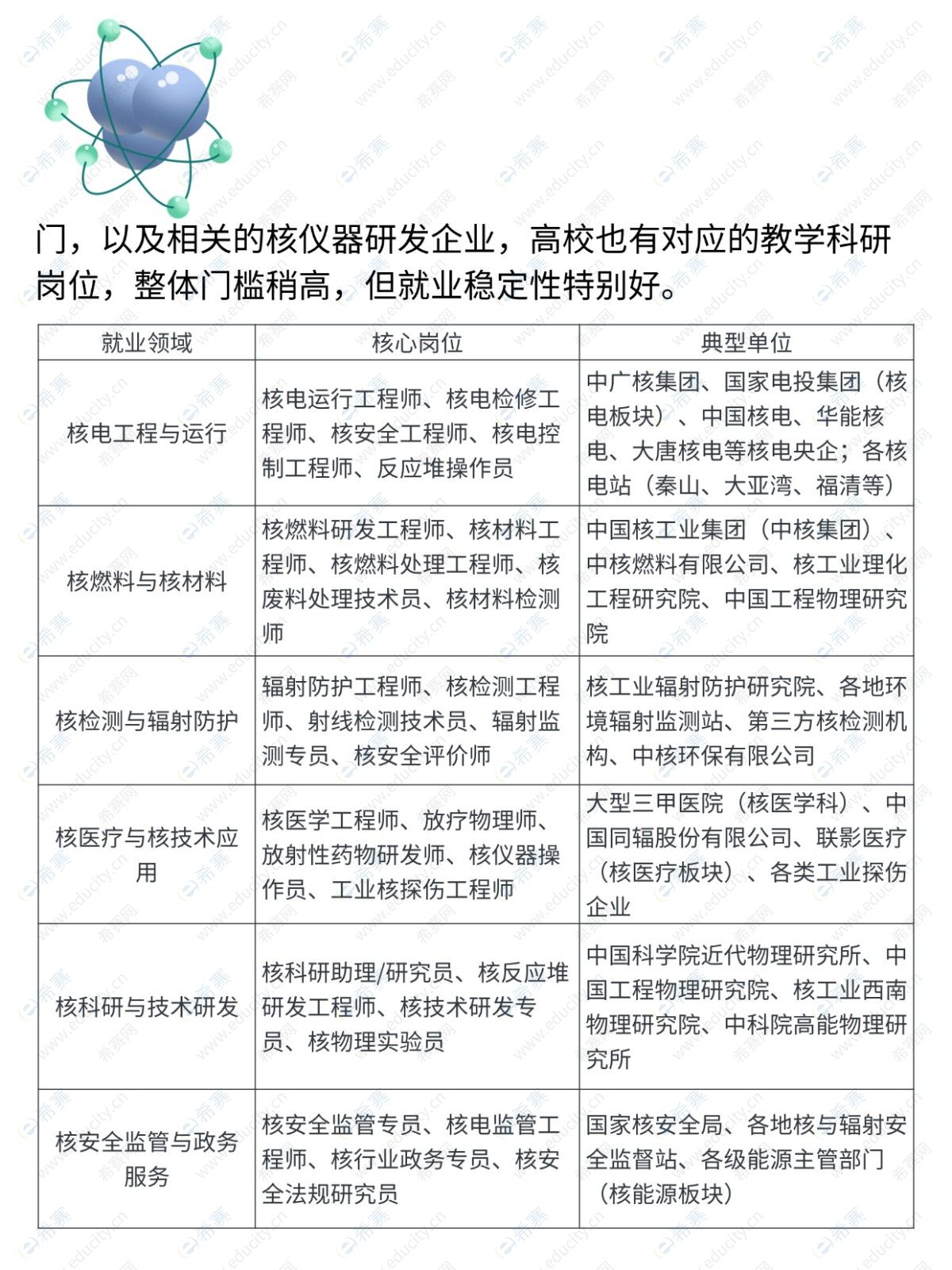
四、就业前景
就业针对性强、稳定性高,核心领域包括核电工程、核燃料研发、辐射防护、核医疗等,典型单位为中广核、中核集团等央企,核电站、科研院所、三甲医院核医学科、国家核安全局等;核心岗位为核工程师、技术员,门槛稍高但职业发展稳定。
关于核科学与技术考研院校推荐及分析介绍就写到这里。
长按识别进入小程序>>> 1分钟考研精准择校
| 长按识别进入小程序>>> 考研数学历年真题及强化题在线做题
|

考研备考资料免费领取
去领取
专注在线职业教育25年