摘要:湖北工业大学体育学院2026年硕士研究生招生调剂工作实施细则
根据教育部《2026年全国硕士研究生招生工作管理规定》(教学〔2025〕2号)、《湖北工业大学2026年硕士研究生招生调剂工作办法》等文件要求,结合我院研究生招生工作实际,制定本实施细则。
一、组织管理
1.学校调剂工作在校研究生招生委员会的全面领导下,由校研究生院统筹管理,统一审核各学院调剂细则、统一发布调剂信息、统一监督巡查、统一审核调剂复试及录取名单、统一办理相关手续。
2.学院研究生招生委员会全面负责本学院研究生招生调剂工作,负责本学院调剂工作实施细则、工作程序、调剂复试办法的制定和具体实施。
二、学院拟接收调剂专业一览表
体育学院2026年研究生招生拟接收调剂考生专业一览表

三、调剂基本要求
1.初试成绩须达到调出学科专业A区国家线及我院调入学科专业复试资格线。符合招生简章中规定的调入专业的报考条件和我院规定的条件。
2.原则上,调剂考生第一志愿报考专业与调入专业相同相近,或初试科目与调入专业初试科目相同相近。体育专业具体报考要求见本院拟接收调剂考生专业一览表。
3.我院不接收“退役大学生士兵”专项计划考生调剂。报考“退役大学生士兵计划”的考生,申请调剂到普通计划,其初试成绩须达到调入地区相关专业所在学科门类的国家分数线。符合条件的,可按规定享受退役大学生士兵初试加分政策。
4.运动员等级二级以上优先。
四、遴选原则
对申请同一招生单位同一专业、初试科目完全相同的调剂考生,按考生初试成绩择优遴选进入复试的考生名单。
对初试科目不同的调剂考生,综合考虑考生初试成绩、第一志愿报考学位类型、报考专业与调入专业相关性、初试具体科目、本科知识结构及科研创新能力等方面择优确定进入复试的考生名单。
五、调剂工作流程
1.我院接收调剂考生均通过教育部指定的“全国硕士生招生调剂服务系统”进行。
2.调剂系统每次开通不低于12小时。考生填报调剂志愿后,志愿会被锁定,我校设置志愿锁定时间24小时。志愿锁定期满后,如没有收到我院复试通知,考生可继续等待或改报其他志愿。
3.调剂系统关闭后,学院将择优遴选调剂考生并发送复试通知。调剂考生能否参加我院复试,以我院在调剂系统确认信息为准,调剂复试资格人员名单将在学院网站公布。
4.经复试被我院拟录取的调剂考生,将通过调剂系统发出待录取通知,考生应在规定时间内及时确认。
5.我院根据相关专业招生计划完成情况,确定是否再次开通调剂系统,请关注我校研究生院网站和本学院网站公告。
6.调剂报名考生务必保持联系方式畅通,学校将通过调剂系统发送复试及待录取通知,请收到通知的考生在规定时间内及时确认,并按要求进行相关工作。
六、调剂复试
1.我院调剂考生采取现场复试方式。调剂考生资格审核、复试内容和形式、成绩计算及录取等参照学院发布的《体育学院2026年硕士研究生招生复试及录取工作实施细则》(网址:https://pehg.hbut.edu.cn/info/1033/4005.htm)
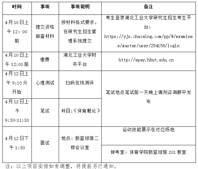
2.复试具体安排

七、我院拟安排调剂报名时间
045200体育(全日制),报名开放时段4月8日00:00-4月8日12:00
申请调剂考生须及时登录“全国硕士研究生招生调剂服务系统”,查看我院调剂信息,进行网上调剂申请。
八、培养方式及学制
全日制硕士研究生:全脱产,学制3年。
九、学费标准
全日制体育专业型硕士1万元/年。
十、奖助政策
1.全日制硕士研究生(人事档案转入学校,非定向类别):
(1)符合国家政策的研究生将获得国家助学金0.6万元/人/年。
(2)经评选获得研究生国家奖学金者奖励2万元/人/年。
(3)学业奖学金分一、二、三等,奖励金额及覆盖比例分别为1万元/人/年(20%)、0.6万元/人/年(20%)、0.3万元/人/年(30%)。
调剂考生须知:我校一年级硕士新生根据复试办法计算排名,在学校分配的名额内优先评选一志愿报考我校的普通全日制本科毕业生,详情查阅《湖北工业大学研究生奖助学金管理办法》。
(4)学校另设有学术科技创新专项奖助金、研究生“三助”等奖助项目。
2.若本校对上述奖助标准及激励机制进行重新修订,以最新文件精神为准。
十一、其他
考生报名前请查阅《湖北工业大学2026年硕士研究生招生简章》
《湖北工业大学2026年硕士研究生招生复试及录取工作办法》《体育学院2026年硕士研究生招生复试及录取工作实施细则》《湖北工业大学2026年硕士研究生招生调剂工作办法》等办法文件,未尽事宜以教育部《2026年全国硕士研究生招生工作管理规定》等文件和学校相关规定为准。
十二、学院研究生招生信息发布网址及联系方式
信息发布网址:https://pehg.hbut.edu.cn/index/tzgg.htm
联系电话:027-59265597
联系人:罗老师
咨询QQ群:910172562
湖北工业大学体育学院
2026年3月 31日
考研备考资料免费领取
去领取
专注在线职业教育25年