摘要:2018年上半年教师资格证面试考试已经结束,小编特整理了2018上半年高中语文教师资格证面试真题及答案(5.19下),供大家参考!预祝各位都能对答如流,顺利通过面试!
2018上半年高中语文教师资格证面试真题及答案(5.19下)
重点推荐:2018上半年教师资格面试真题及答案解析专题(各科)
2018年上半年教师资格证面试考试已经结束,为帮助各位考生评估2018年上半年教师资格考试面试成绩,希赛网小编特整理了2018上半年高中语文教师资格证面试真题及答案(5.19下),供大家参考!
2018上半年高中语文教师资格面试真题:永遇乐·京口北固亭怀古

2018上半年高中语文教师资格面试真题及答案:《优美的汉字》


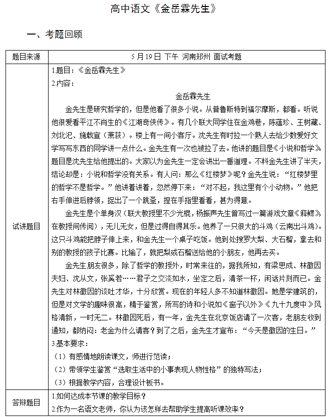
2018上半年高中语文教师资格面试真题及答案:《金岳霖先生》

考后热点:2018上半年教师资格证面试成绩查询时间 | 查询入口
希赛2018幼儿 | 小学 | 中学笔试+面试网络网络班火热招生中!网络课堂+课程录播+在线答疑+真题模拟,涵盖90%考试知识点!>>欲购从速!咨询热线:400-111-9811。咨询QQ:1431451852
教师资格备考资料免费领取
去领取
专注在线职业教育25年