摘要:2026上半年软考中级嵌入式系统设计师考什么?2026上半年软考中级嵌入式系统设计师考试重点有哪些?希赛网为考生整理了2026上半年软考中级嵌入式系统设计师简介,附考试分值分布及考试大纲,以便帮助各位考生了解考试、解决疑问。
2026年上半年嵌入式系统设计师考试简介
一、考试介绍
1、考试时间:5月中下旬
2、合格标准:所有科目都达到45分合格
3、考试科目:
科目一:基础知识
客观题:75空;满分:75分;考试时间:90-120分钟。
科目二:应用技术
主观题:5道大题;满分:75分;考试时间:120-150分钟。
二、考试方式
2026年度计算机软件资格考试(初级、中级、高级)采取计算机化考试方式。
三、分值分布
1、基础知识

2、应用技术

四、考试范围
考试科目1:嵌入式系统设计师基础知识
计算机系统基础知识
嵌入式系统软件
嵌入式操作系统
计算机网络
安全性知识
嵌入式软件程序设计
嵌入式系统开发与维护知识
系统实施知识
数据结构
知识产权
专业英语
嵌入式硬件知识
考试科目2:嵌入式系统设计师应用技术
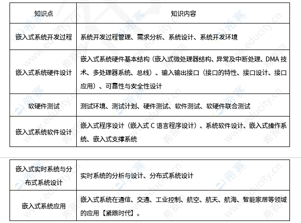
嵌入式系统开发过程
嵌入式系统硬件设计
软硬件测试
嵌入式系统软件设计
嵌入式实时系统与分布式系统设计
嵌入式系统应用
五、例题
1、以下关于嵌入式软件开发的叙述中,正确的是( )。
A、宿主机与目标机之间只需要建立逻辑连接即可
B、调试器与被调试程序一般位于同一台机器上
C、嵌入式系统开发通常采用的是交叉编译器
D、宿主机与目标机之间的通信方式只有串口和并口两种
答案:C
2、数据结构反映了数据元素之间的结构关系。链表是一种非顺序存储线性表,它对于数据元素的插入和删除( )。
A、不需要移动结点,不需要改变结点指针
B、不需要移动结点,只需要改变结点指针
C、只需要移动结点,不需要改变结点指针
D、既需要移动结点,又需要改变结点指针
答案:B
3、以下关于冯?诺依曼结构和哈佛结构的描述中,不正确的是( )。
A、冯•诺依曼结构的计算机中程序和数据共用一个存储空间
B、冯•诺依曼结构中程序计数器负责提供程序执行所需要的地址
C、哈佛结构的计算机在一个机器周期内可同时获得指令字和操作数
D、哈佛结构中取指和执行不能完全重叠
答案:D
软考科目怎么选?
微信扫码下方二维码找答案
▼ ▼ ▼
热门:系统集成项目管理工程师备考 | 网络工程师备考 | 软件设计师备考
推荐:系统规划与管理师网络课堂 | 2026年软考报名时间及入口汇总表
活动:资料下载 | 新人礼包 | 2026上半年软考第二期模考大赛![]()
课程:系统规划与管理师备考策略 | PMP课程
软考备考资料免费领取
去领取
专注在线职业教育25年