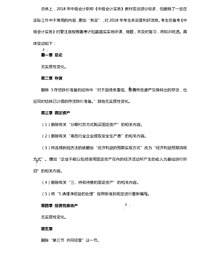
摘要:总体上,2018年中级会计职称《中级会计实务》教材变动部分较多,但删除了一些在实际工作中不常用的内容,更加“务实”,对2018年考生来说是利好消息。
2018年中级会计师考试教材变化解析:中级会计实务
>>2018年中级会计师考试教材变化解析:财务管理
>>2018年中级会计师考试教材变化解析:经济法
免费试学
中级会计职称备考资料免费领取
去领取
共收录117.93万道题 已有25.02万小伙伴参与做题
中级会计视频课程
中级会计考试题库
历年会计中级考试真题及答案汇总
售后投诉:156-1612-8671
您还不是该课程的学员,无法下载哦~点击下方立即学习,即可下载更多专享资料
您希望我们通过哪种方式与您联系?
您已选择电话/微信/QQ的联系方式,课程顾问会尽快联系您!
您已选择微信联系方式,课程顾问会尽快添加您的微信,请您确认通过!
您已选择QQ联系方式,课程顾问会尽快添加您的QQ,请您确认通过!
您已选择电话联系方式,课程顾问会尽快联系您!
您已选择“不联系”,课程顾问不会主动联系您。如果后续您有需求,可以在个人中心主动添加销售微信或拨打客服电话:400-111-9811