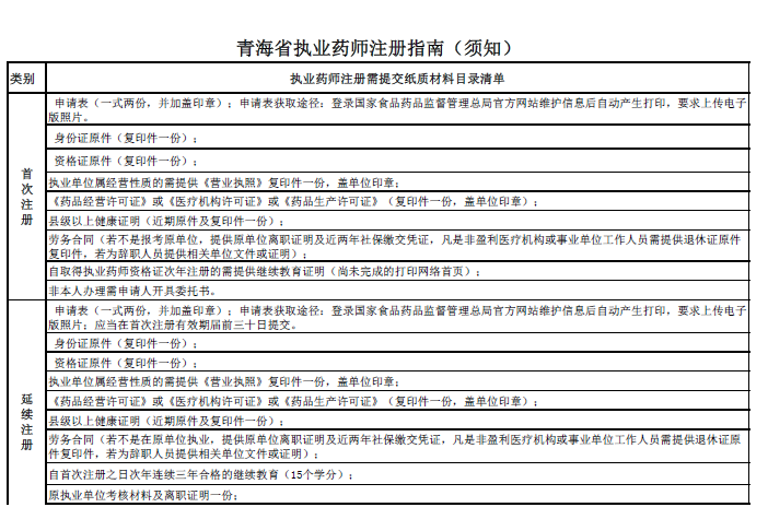
摘要:青海省食品药品监督管理局2018年3月7 日发布了青海省执业药师注册指南(须知),指南详情见正文。
注册会员,执业药师考试资讯及时获取、海量题库及直播培训随时拥有!
小编推荐:
2017年全国执业药师资格证书领取汇总
2018年执业药师资格考试报名时间与报名入口汇总表
执业药师考试大纲|2018年执业药师资格考试大纲汇总
更多资讯可关注希赛网执业药师资格考试频道,问题咨询可拨打电话400-111-9811。
免费试学
执业药师备考资料免费领取
去领取
共收录117.93万道题 已有25.02万小伙伴参与做题
售后投诉:156-1612-8671
您还不是该课程的学员,无法下载哦~点击下方立即学习,即可下载更多专享资料
您希望我们通过哪种方式与您联系?
您已选择电话/微信/QQ的联系方式,课程顾问会尽快联系您!
您已选择微信联系方式,课程顾问会尽快添加您的微信,请您确认通过!
您已选择QQ联系方式,课程顾问会尽快添加您的QQ,请您确认通过!
您已选择电话联系方式,课程顾问会尽快联系您!
您已选择“不联系”,课程顾问不会主动联系您。如果后续您有需求,可以在个人中心主动添加销售微信或拨打客服电话:400-111-9811